> 数据图表

如何了解05

2025-4-3
如何了解05
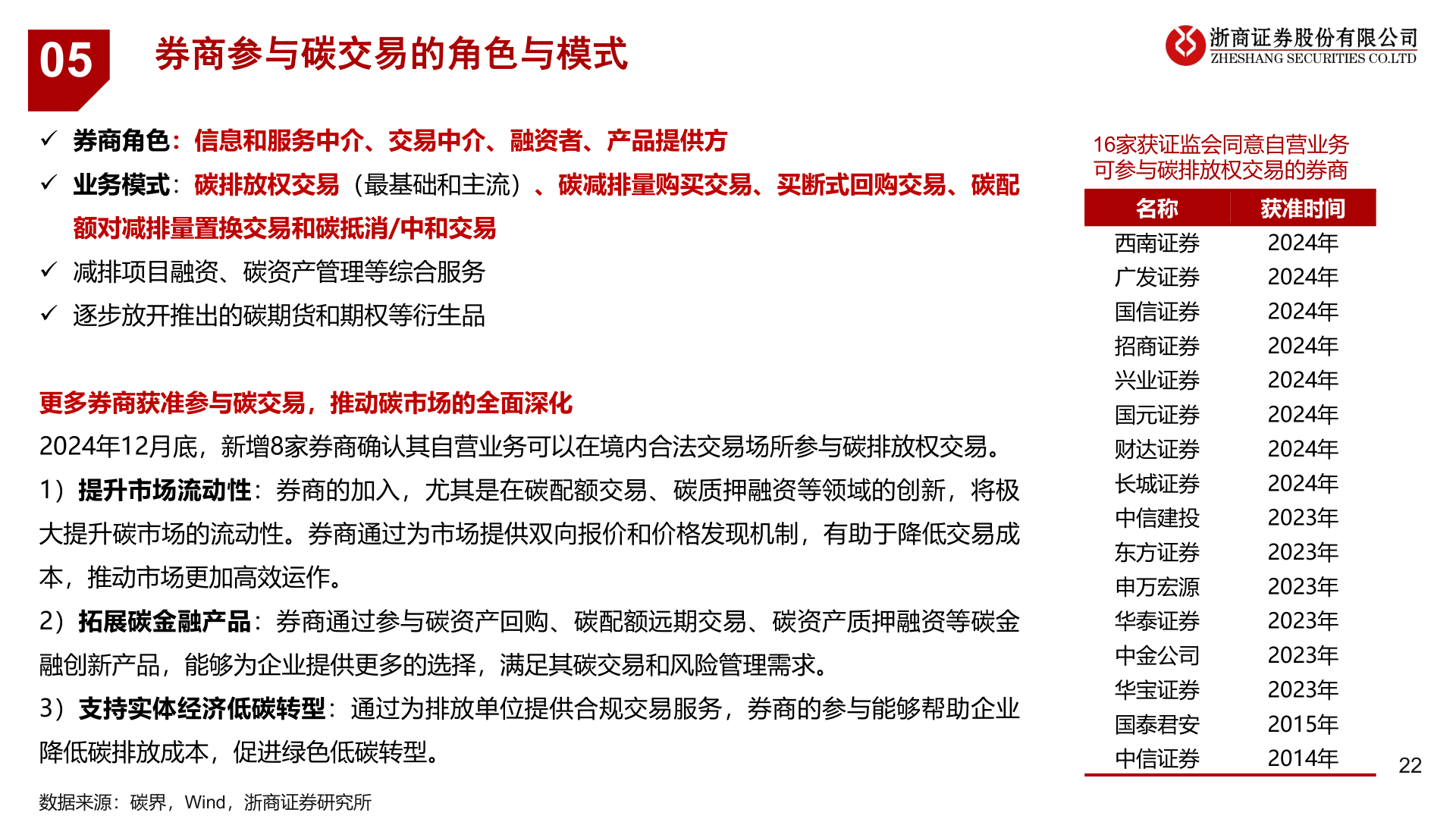
05券商参与碳交易的角色与模式ü 券商角色:信息和服务中介、交易中介、融资者、产品提供方ü 业务模式:碳排放权交易(最基础和主流)、碳减排量购买交易、买断式回购交易、碳配额对减排量置换交易和碳抵消/中和交易ü 减排项目融资、碳资产管理等综合服务ü 逐步放开推出的碳期货和期权等衍生品更多券商获准参与碳交易,推动碳市场的全面深化2024年12月底,新增8家券商确认其自营业务可以在境内合法交易场所参与碳排放权交易。1)提升市场流动性:券商的加入,尤其是在碳配额交易、碳质押融资等领域的创新,将极大提升碳市场的流动性。券商通过为市场提供双向报价和价格发现机制,有助于降低交易成本,推动市场更加高效运作。2)拓展碳金融产品:券商通过参与碳资产回购、碳配额远期交易、碳资产质押融资等碳金融创新产品,能够为企业提供更多的选择,满足其碳交易和风险管理需求。3)支持实体经济低碳转型:通过为排放单位提供合规交易服务,券商的参与能够帮助企业降低碳排放成本,促进绿色低碳转型。数据来源:碳界,Wind,浙商证券研究所名称16家获证监会同意自营业务可参与碳排放权交易的券商获准时间2024年2024年2024年2024年2024年2024年2024年2024年2023年2023年2023年 2023年2023年2023年2015年2014年西南证券广发证券国信证券 招商证券兴业证券国元证券财达证券长城证券中信建投东方证券申万宏源华泰证券中金公司华宝证券国泰君安中信证券22