> 数据图表

如何看待7月FOMC票委对降息表述依然分化较大

2025-7-1
如何看待7月FOMC票委对降息表述依然分化较大
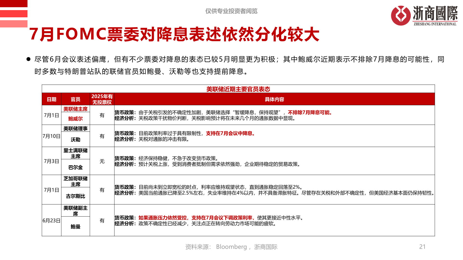
7月FOMC票委对降息表述依然分化较大仅供专业投资者阅览 尽管6 月会议表述偏鹰,但有不少票委对降息的表态已较5 月明显更为积极;其中鲍威尔近期表示不排除7 月降息的可能性,同时多数与特朗普站队的联储官员如鲍曼、沃勒等也支持提前降息。日期官员2025年有无投票权7月1日美联储主席鲍威尔美联储理事7月10日沃勒7月3日7月1日6月23日里士满联储主席巴尔金芝加哥联储主席古尔斯比美联储副主席鲍曼有有无有有美联储近期主要官员表态具体内容货币政策:由于关税引发的不确定性加剧,美联储选择“暂缓降息,保持观望”,不排除7月降息可能。经济分析:关税政策干扰物价判断,关税影响预计将在未来几个月的通胀数据中显现。货币政策:目前政策利率过于具有限制性,支持在7月会议中降息。经济分析:关税对通胀的冲击有限。货币政策:经济保持稳健,不急于改变货币政策。经济分析:预计关税上涨,受到消费者抵制但需求依然强劲,企业期待稳定的贸易政策。货币政策:目前尚未到立即宽松的时点,利率应维持观望状态,直到通胀稳定回落至2%。经济分析:美国当前通胀已降至2.5%左右,失业率维持在4%以内,并不具备滞胀特征。尽管存在关税和外部不确定性,但美国经济基本面仍保持韧性。货币政策:如果通胀压力依然受控,支持在7月会议下调政策利率,使其更接近中性水平。经济分析:政策不确定性已经减少,关注点正在转向劳动力市场可能的疲软。资料来源:Bloomberg,浙商国际21