> 数据图表

想关注一下22

2025-7-1
想关注一下22
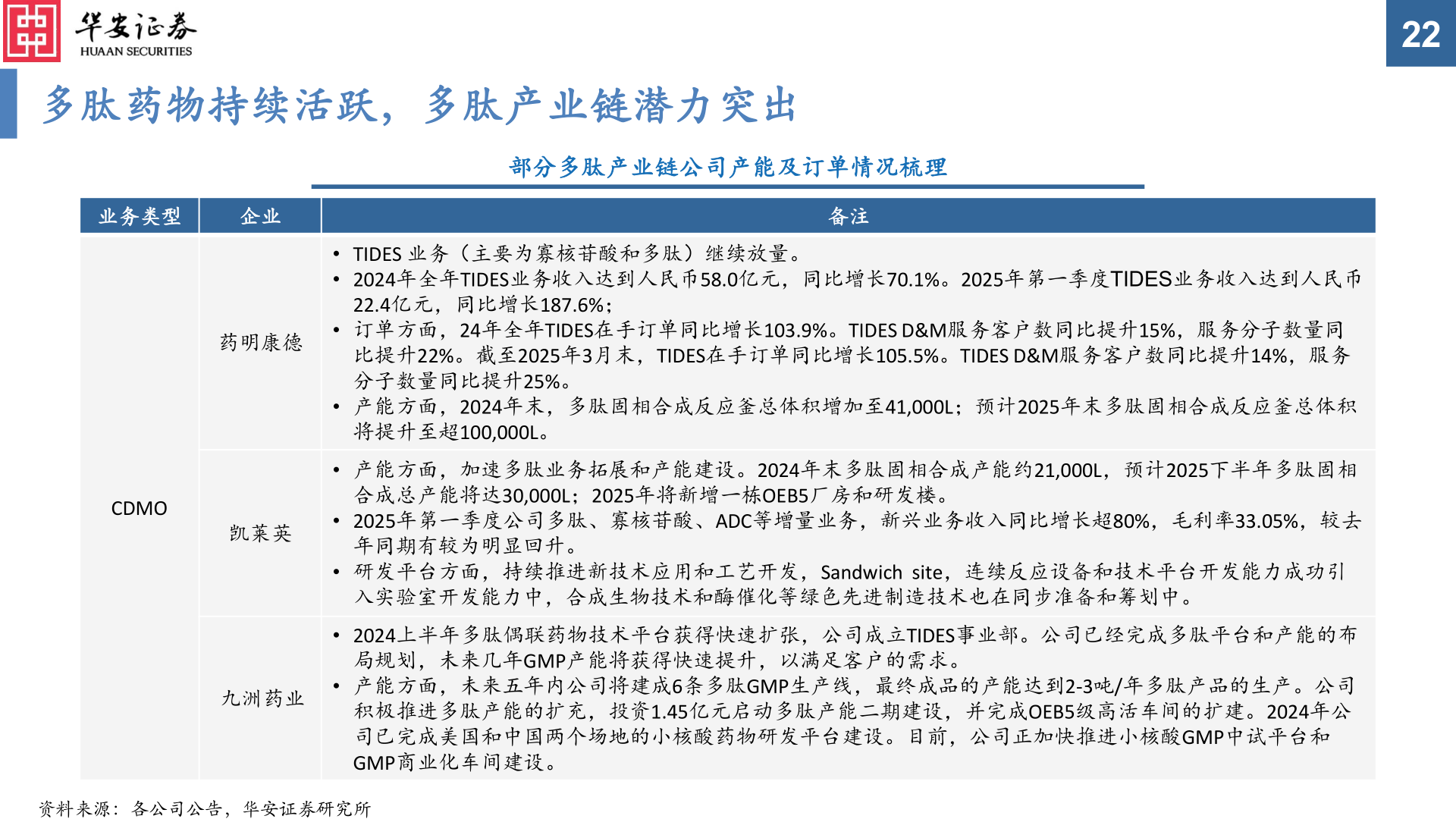
22多肽药物持续活跃,多肽产业链潜力突出业务类型企业备注部分多肽产业链公司产能及订单情况梳理• TIDES 业务(主要为寡核苷酸和多肽)继续放量。• 2024年全年TIDES业务收入达到人民币58.0亿元,同比增长70.1%。2025年第一季度TIDES业务收入达到人民币22.4亿元,同比增长187.6%;药明康德• 订单方面,24年全年TIDES在手订单同比增长103.9%。TIDES D&M服务客户数同比提升15%,服务分子数量同比提升22%。截至2025年3月末,TIDES在手订单同比增长105.5%。TIDES D&M服务客户数同比提升14%,服务分子数量同比提升25%。• 产能方面,2024年末,多肽固相合成反应釜总体积增加至41,000L;预计2025年末多肽固相合成反应釜总体积将提升至超100,000L。CDMO凯莱英• 产能方面,加速多肽业务拓展和产能建设。2024年末多肽固相合成产能约21,000L,预计2025下半年多肽固相合成总产能将达30,000L;2025年将新增一栋OEB5厂房和研发楼。• 2025年第一季度公司多肽、寡核苷酸、ADC等增量业务,新兴业务收入同比增长超80%,毛利率33.05%,较去年同期有较为明显回升。• 研发平台方面,持续推进新技术应用和工艺开发,Sandwich site,连续反应设备和技术平台开发能力成功引入实验室开发能力中,合成生物技术和酶催化等绿色先进制造技术也在同步准备和筹划中。• 2024上半年多肽偶联药物技术平台获得快速扩张,公司成立TIDES事业部。公司已经完成多肽平台和产能的布局规划,未来几年GMP产能将获得快速提升,以满足客户的需求。九洲药业• 产能方面,未来五年内公司将建成6条多肽GMP生产线,最终成品的产能达到2-3吨/年多肽产品的生产。公司积极推进多肽产能的扩充,投资1.45亿元启动多肽产能二期建设,并完成OEB5级高活车间的扩建。2024年公司已完成美国和中国两个场地的小核酸药物研发平台建设。目前,公司正加快推进小核酸GMP中试平台和GMP商业化车间建设。资料来源:各公司公告,华安证券研究所