> 数据图表

想问下各位网友腾势Z9GT:新能源豪华GT猎装,安全性能与价格优势突出

2025-7-5
想问下各位网友腾势Z9GT:新能源豪华GT猎装,安全性能与价格优势突出
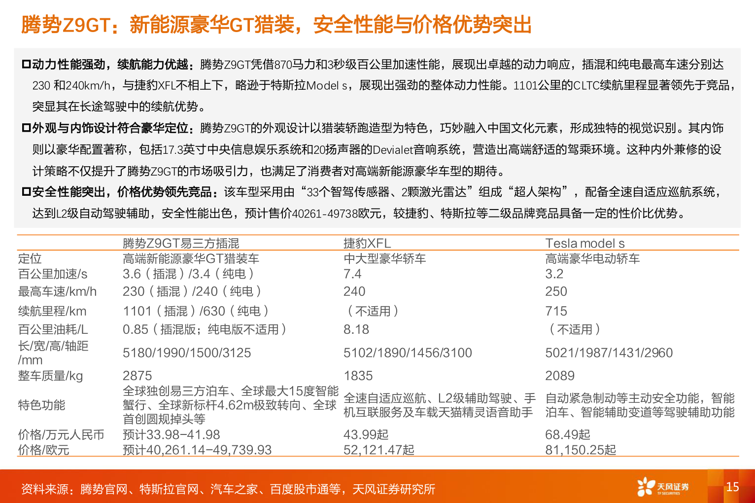
腾势Z9GT:新能源豪华GT猎装,安全性能与价格优势突出动力性能强劲,续航能力优越:腾势Z9GT凭借870马力和3秒级百公里加速性能,展现出卓越的动力响应,插混和纯电最高车速分别达230 和240km/h,与捷豹XFL不相上下,略逊于特斯拉Model s,展现出强劲的整体动力性能。1101公里的CLTC续航里程显著领先于竞品,突显其在长途驾驶中的续航优势。外观与内饰设计符合豪华定位:腾势Z9GT的外观设计以猎装轿跑造型为特色,巧妙融入中国文化元素,形成独特的视觉识别。其内饰则以豪华配置著称,包括17.3英寸中央信息娱乐系统和20扬声器的Devialet音响系统,营造出高端舒适的驾乘环境。这种内外兼修的设计策略不仅提升了腾势Z9GT的市场吸引力,也满足了消费者对高端新能源豪华车型的期待。安全性能突出,价格优势领先竞品:该车型采用由“33个智驾传感器、2颗激光雷达”组成“超人架构”,配备全速自适应巡航系统,达到L2级自动驾驶辅助,安全性能出色,预计售价40261-49738欧元,较捷豹、特斯拉等二级品牌竞品具备一定的性价比优势。定位百公里加速/s最高车速/km/h续航里程/km百公里油耗/L长/宽/高/轴距/mm整车质量/kg特色功能腾势Z9GT易三方插混高端新能源豪华GT猎装车3.6(插混)/3.4(纯电)230(插混)/240(纯电)1101(插混)/630(纯电)0.85(插混版;纯电版不适用)捷豹XFL中大型豪华轿车7.4240(不适用)8.18Tesla model s高端豪华电动轿车3.2250715(不适用)5180/1990/1500/31255102/1890/1456/31005021/1987/1431/29602875全球独创易三方泊车、全球最大15度智能蟹行、全球新标杆4.62m极致转向、全球首创圆规掉头等18352089全速自适应巡航、L2级辅助驾驶、手机互联服务及车载天猫精灵语音助手自动紧急制动等主动安全功能,智能泊车、智能辅助变道等驾驶辅助功能价格/万元人民币 预计33.98-41.98价格/欧元预计40,261.14-49,739.9343.99起52,121.47起68.49起81,150.25起资料来源:腾势官网、特斯拉官网、汽车之家、百度股市通等,天风证券研究所15