> 数据图表

想关注一下2.1 沙特:能源转型需求迫切,工业体系建设需求旺盛

2025-7-5
想关注一下2.1 沙特:能源转型需求迫切,工业体系建设需求旺盛
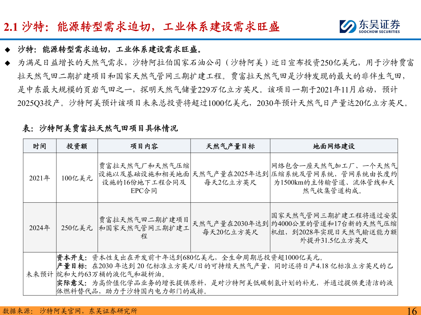
2.1 沙特:能源转型需求迫切,工业体系建设需求旺盛◆ 沙特:能源转型需求迫切,工业体系建设需求旺盛。◆ 为满足日益增长的天然气需求,沙特阿拉伯国家石油公司(沙特阿美)近日宣布投资250亿美元,用于沙特贾富拉天然气田二期扩建项目和国家天然气管网三期扩建工程。贾富拉天然气田是沙特发现的最大的非伴生气田,是中东最大规模的页岩气田之一,探明天然气储量229万亿立方英尺。该项目一期于2021年11月启动,预计2025Q3投产。沙特阿美预计该项目未来总投资将超过1000亿美元,2030年预计天然气日产量达20亿立方英尺。表:沙特阿美贾富拉天然气田项目具体情况时间投资额项目内容天然气产量目标地面网络建设2021年 100亿美元贾富拉天然气厂和天然气压缩设施以及基础设施和相关地面设施的16份地下工程合同及EPC合同天然气产量在2025年达到每天2亿立方英尺网络包含一座天然气加工厂、一个天然气压缩系统及管网系统,管网系统由长度约为1500km的主传输管道、流体管线和天然气收集管道构成。2024年 250亿美元贾富拉天然气田二期扩建项目和国家天然气管网三期扩建工程天然气产量在2030年达到每天20亿立方英尺国家天然气管网三期扩建工程将通过安装约4000公里的管道和17台新的天然气压缩机组,到2028年实现日天然气输送能力额外提升31.5亿立方英尺未来预计资本开支:资本性支出在开发前十年达到680亿美元,全生命周期总投资超1000亿美元。产量目标:在2030 年达到 20 亿标准立方英尺/日的可持续天然气产量,同时还将日产4.18 亿标准立方英尺的乙烷和大约63万桶的液化气和凝析油。实际意义:为高价值化学品业务的增长提供原料,是对沙特阿美低碳制氢计划的补充,并通过提供更清洁的液体燃料替代品,助力于沙特国内电力部门的减排。数据来源: 沙特阿美官网,东吴证券研究所16