> 数据图表

一起讨论下一、含能材料:包括火药、起爆药、猛炸药等多种类型

2025-7-4
一起讨论下一、含能材料:包括火药、起爆药、猛炸药等多种类型
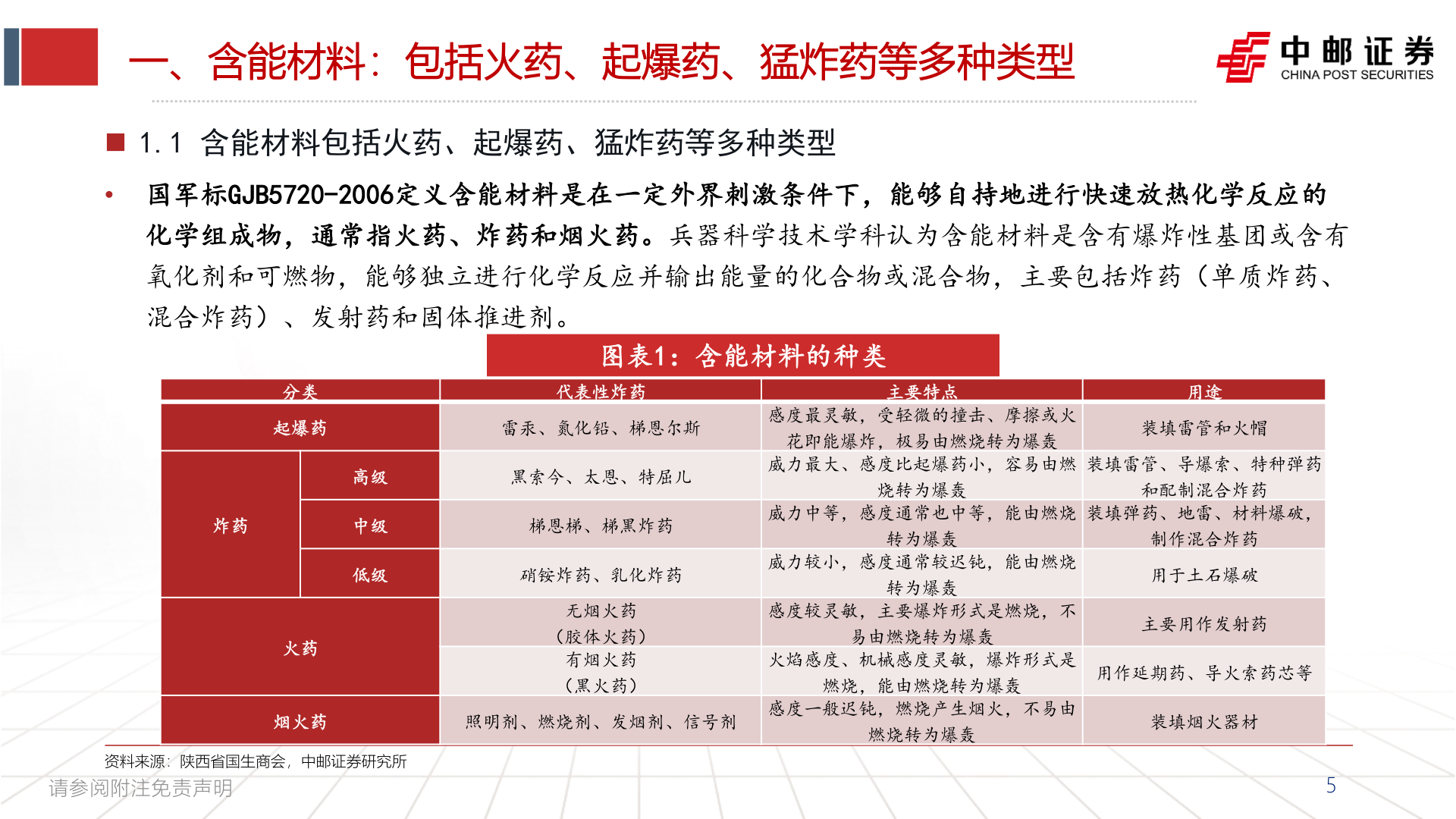
一、含能材料:包括火药、起爆药、猛炸药等多种类型◼ 1.1 含能材料包括火药、起爆药、猛炸药等多种类型• 国军标GJB5720-2006定义含能材料是在一定外界刺激条件下,能够自持地进行快速放热化学反应的化学组成物,通常指火药、炸药和烟火药。兵器科学技术学科认为含能材料是含有爆炸性基团或含有氧化剂和可燃物,能够独立进行化学反应并输出能量的化合物或混合物,主要包括炸药(单质炸药、混合炸药)、发射药和固体推进剂。图表1:含能材料的种类代表性炸药主要特点感度最灵敏,受轻微的撞击、摩擦或火花即能爆炸,极易由燃烧转为爆轰用途装填雷管和火帽威力最大、感度比起爆药小,容易由燃装填雷管、导爆索、特种弹药烧转为爆轰和配制混合炸药威力中等,感度通常也中等,能由燃烧装填弹药、地雷、材料爆破,转为爆轰威力较小,感度通常较迟钝,能由燃烧转为爆轰感度较灵敏,主要爆炸形式是燃烧,不易由燃烧转为爆轰火焰感度、机械感度灵敏,爆炸形式是燃烧,能由燃烧转为爆轰感度一般迟钝,燃烧产生烟火,不易由燃烧转为爆轰制作混合炸药用于土石爆破主要用作发射药用作延期药、导火索药芯等装填烟火器材5炸药分类起爆药火药高级中级低级雷汞、氮化铅、梯恩尔斯黑索今、太恩、特屈儿梯恩梯、梯黑炸药硝铵炸药、乳化炸药无烟火药(胶体火药)有烟火药(黑火药)烟火药照明剂、燃烧剂、发烟剂、信号剂资料来源:陕西省国生商会,中邮证券研究所请参阅附注免责声明