> 数据图表各位网友请教一下三、供给:供应商集中,“人机黑”改造需求迫切
2025-7-4
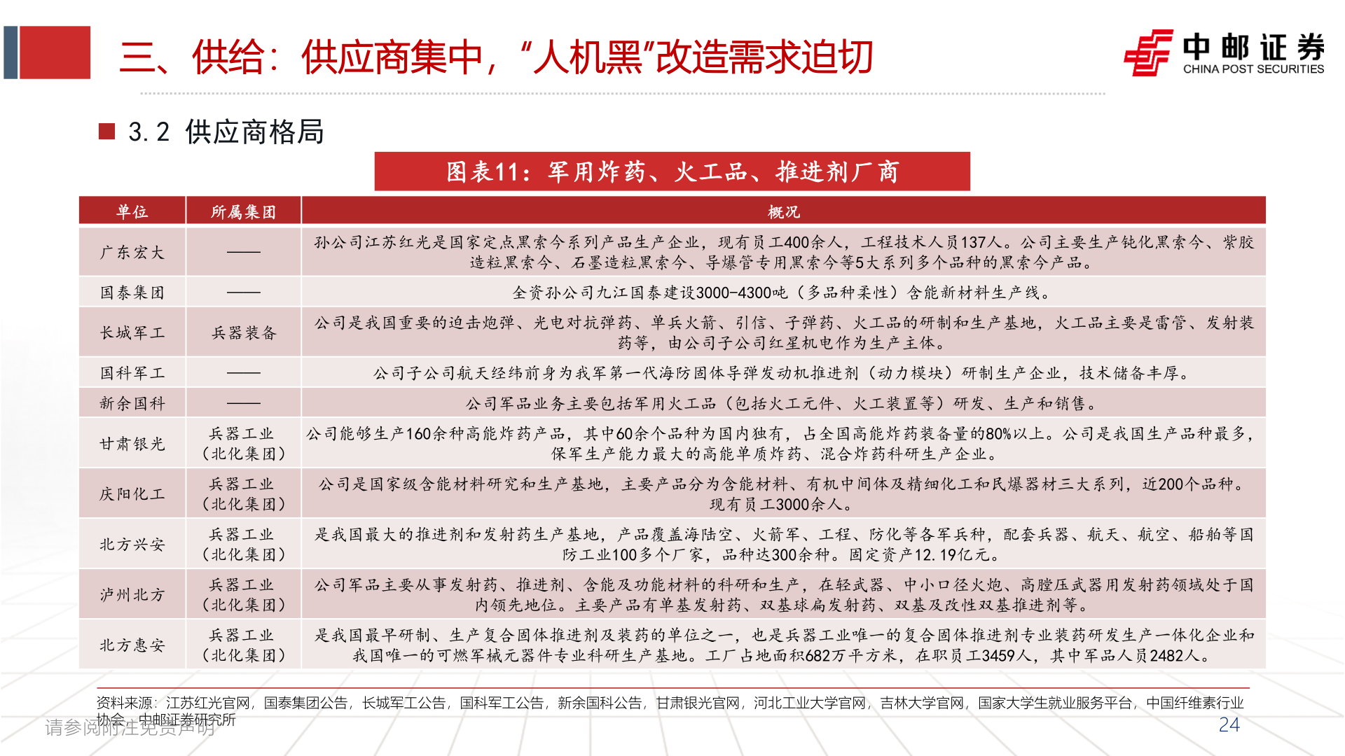
三、供给:供应商集中,“人机黑”改造需求迫切◼ 3.2 供应商格局单位所属集团广东宏大国泰集团————长城军工兵器装备图表11:军用炸药、火工品、推进剂厂商概况孙公司江苏红光是国家定点黑索今系列产品生产企业,现有员工400余人,工程技术人员137人。公司主要生产钝化黑索今、紫胶造粒黑索今、石墨造粒黑索今、导爆管专用黑索今等5大系列多个品种的黑索今产品。全资孙公司九江国泰建设3000-4300吨(多品种柔性)含能新材料生产线。公司是我国重要的迫击炮弹、光电对抗弹药、单兵火箭、引信、子弹药、火工品的研制和生产基地,火工品主要是雷管、发射装药等,由公司子公司红星机电作为生产主体。国科军工新余国科甘肃银光庆阳化工北方兴安泸州北方北方惠安————公司子公司航天经纬前身为我军第一代海防固体导弹发动机推进剂(动力模块)研制生产企业,技术储备丰厚。公司军品业务主要包括军用火工品(包括火工元件、火工装置等)研发、生产和销售。兵器工业公司能够生产160余种高能炸药产品,其中60余个品种为国内独有,占全国高能炸药装备量的80%以上。公司是我国生产品种最多,(北化集团)保军生产能力最大的高能单质炸药、混合炸药科研生产企业。兵器工业公司是国家级含能材料研究和生产基地,主要产品分为含能材料、有机中间体及精细化工和民爆器材三大系列,近200个品种。(北化集团)现有员工3000余人。兵器工业是我国最大的推进剂和发射药生产基地,产品覆盖海陆空、火箭军、工程、防化等各军兵种,配套兵器、航天、航空、船舶等国(北化集团)防工业100多个厂家,品种达300余种。固定资产12.19亿元。兵器工业公司军品主要从事发射药、推进剂、含能及功能材料的科研和生产,在轻武器、中小口径火炮、高膛压武器用发射药领域处于国(北化集团)内领先地位。主要产品有单基发射药、双基球扁发射药、双基及改性双基推进剂等。兵器工业是我国最早研制、生产复合固体推进剂及装药的单位之一,也是兵器工业唯一的复合固体推进剂专业装药研发生产一体化企业和(北化集团)我国唯一的可燃军械元器件专业科研生产基地。工厂占地面积682万平方米,在职员工3459人,其中军品人员2482人。资料来源:江苏红光官网,国泰集团公告,长城军工公告,国科军工公告,新余国科公告,甘肃银光官网,河北工业大学官网,吉林大学官网,国家大学生就业服务平台,中国纤维素行业协会,中邮证券研究所24请参阅附注免责声明