> 数据图表

如何看待中美贸易摩擦复盘(特朗普政府1.0时期)

2025-4-0
如何看待中美贸易摩擦复盘(特朗普政府1.0时期)
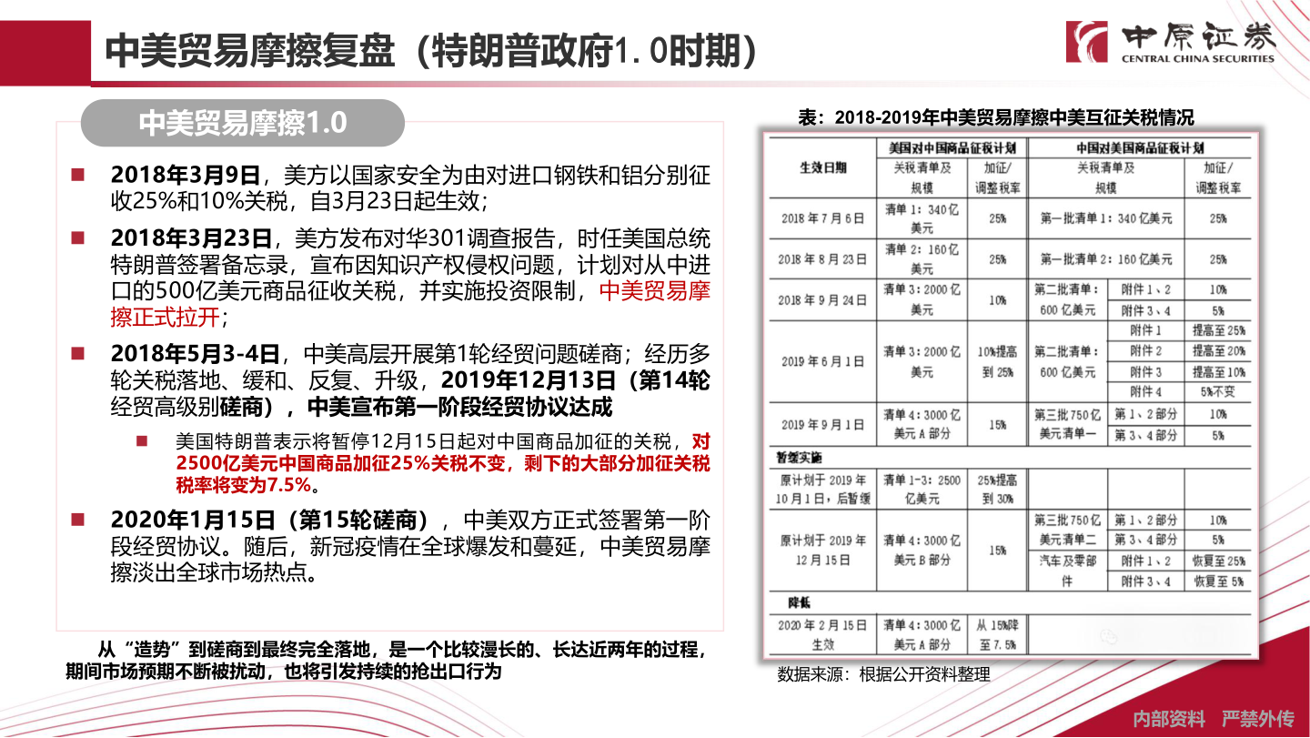
中美贸易摩擦复盘(特朗普政府1.0时期)中美贸易摩擦1.0表:2018-2019年中美贸易摩擦中美互征关税情况n 2018年3月9日,美方以国家安全为由对进口钢铁和铝分别征收25%和10%关税,自3月23日起生效;n 2018年3月23日,美方发布对华301调查报告,时任美国总统特朗普签署备忘录,宣布因知识产权侵权问题,计划对从中进口的500亿美元商品征收关税,并实施投资限制,中美贸易摩擦正式拉开;n 2018年5月3-4日,中美高层开展第1轮经贸问题磋商;经历多轮关税落地、缓和、反复、升级,2019年12月13日(第14轮经贸高级别磋商),中美宣布第一阶段经贸协议达成n 美国特朗普表示将暂停12月15日起对中国商品加征的关税,对2500亿美元中国商品加征25%关税不变,剩下的大部分加征关税税率将变为7.5%。n 2020年1月15日(第15轮磋商),中美双方正式签署第一阶段经贸协议。随后,新冠疫情在全球爆发和蔓延,中美贸易摩擦淡出全球市场热点。从“造势”到磋商到最终完全落地,是一个比较漫长的、长达近两年的过程,期间市场预期不断被扰动,也将引发持续的抢出口行为数据来源:根据公开资料整理内部资料 严禁外传