> 数据图表

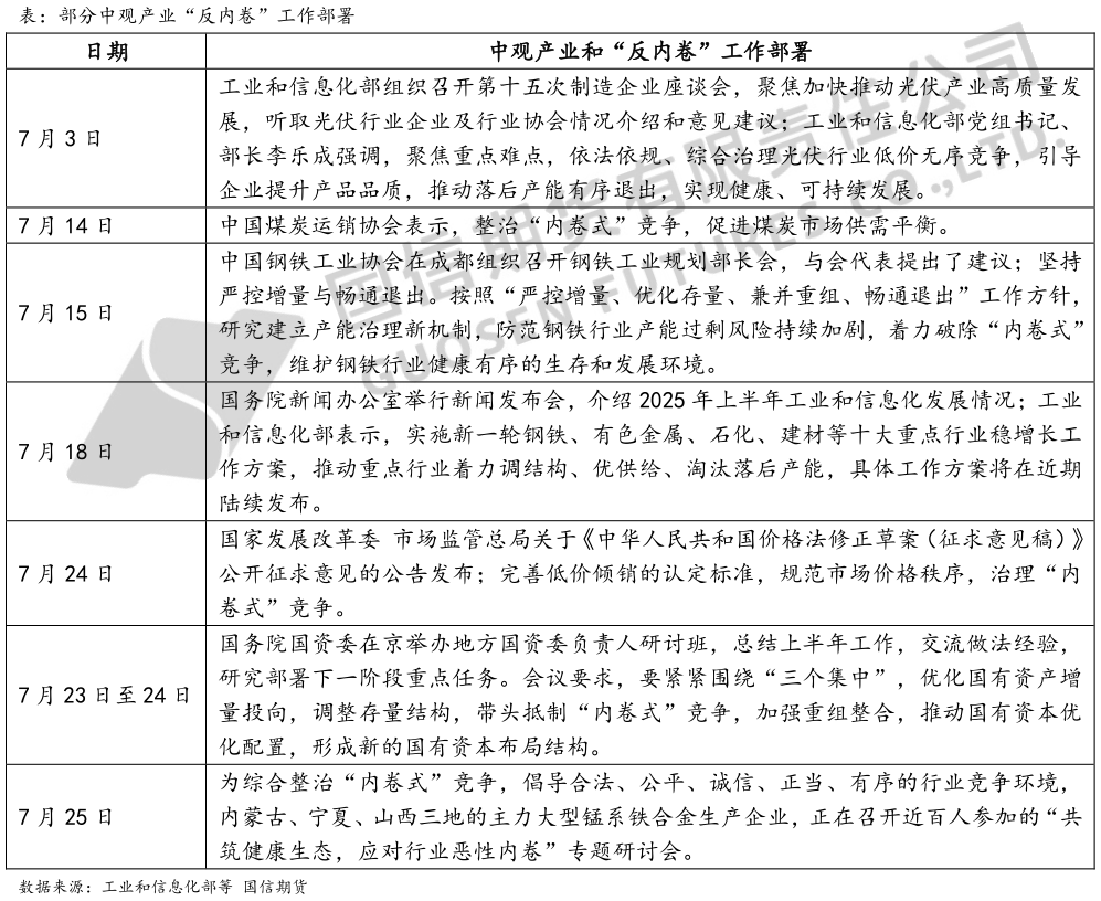
请问一下表:部分中观产业“反内卷”工作部署

2025-7-0
请问一下表:部分中观产业“反内卷”工作部署
2025 年 7 月 1 日,中央财经委员会第六次会议,研究纵深推进全国统一大市场建设、海洋经济高质量发展等问题。会议强调,纵深推进全国统一大市场建设,要聚焦重点难点,依法依规治理企业低价无序竞争,引导企业提升产品品质,推动落后产能有序退出。