> 数据图表

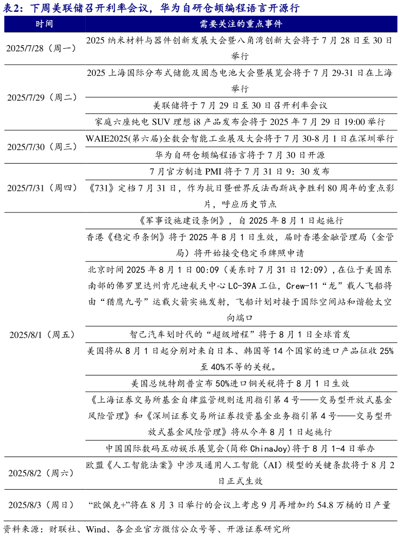
咨询下各位下周美联储召开利率会议,华为自研仓颉编程语言开源行

2025-7-6
咨询下各位下周美联储召开利率会议,华为自研仓颉编程语言开源行
进口产品加征关税,“欧佩克”商议 9 月增产影视文化方面,7317 月 31 日定档,纪念抗战胜利节点。