> 数据图表

怎样理解1.2

2025-7-1
怎样理解1.2
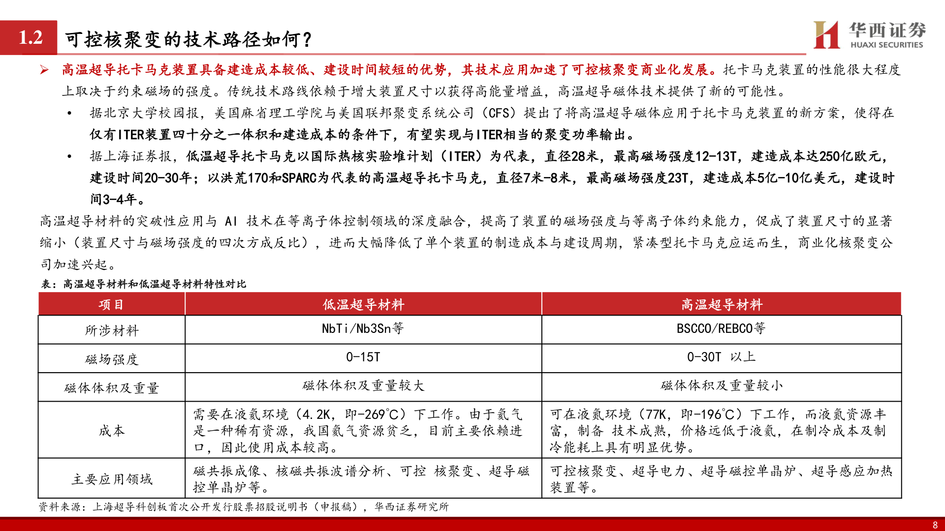
1.2可控核聚变的技术路径如何? 高温超导托卡马克装置具备建造成本较低、建设时间较短的优势,其技术应用加速了可控核聚变商业化发展。托卡马克装置的性能很大程度上取决于约束磁场的强度。传统技术路线依赖于增大装置尺寸以获得高能量增益,高温超导磁体技术提供了新的可能性。• 据北京大学校园报,美国麻省理工学院与美国联邦聚变系统公司(CFS)提出了将高温超导磁体应用于托卡马克装置的新方案,使得在仅有ITER装置四十分之一体积和建造成本的条件下,有望实现与ITER相当的聚变功率输出。• 据上海证券报,低温超导托卡马克以国际热核实验堆计划(ITER)为代表,直径28米,最高磁场强度12-13T,建造成本达250亿欧元,建设时间20-30年;以洪荒170和SPARC为代表的高温超导托卡马克,直径7米-8米,最高磁场强度23T,建造成本5亿-10亿美元,建设时间3-4年。高温超导材料的突破性应用与 AI 技术在等离子体控制领域的深度融合,提高了装置的磁场强度与等离子体约束能力,促成了装置尺寸的显著缩小(装置尺寸与磁场强度的四次方成反比),进而大幅降低了单个装置的制造成本与建设周期,紧凑型托卡马克应运而生,商业化核聚变公司加速兴起。表:高温超导材料和低温超导材料特性对比项目所涉材料磁场强度低温超导材料NbTi/Nb3Sn等0-15T磁体体积及重量磁体体积及重量较大高温超导材料BSCCO/REBCO等0-30T 以上磁体体积及重量较小成本需要在液氦环境(4.2K,即-269℃)下工作。由于氦气是一种稀有资源,我国氦气资源贫乏,目前主要依赖进口,因此使用成本较高。可在液氮环境(77K,即-196℃)下工作,而液氮资源丰富,制备 技术成熟,价格远低于液氦,在制冷成本及制冷能耗上具有明显优势。主要应用领域磁共振成像、核磁共振波谱分析、可控 核聚变、超导磁控单晶炉等。可控核聚变、超导电力、超导磁控单晶炉、超导感应加热装置等。资料来源:上海超导科创板首次公开发行股票招股说明书(申报稿),华西证券研究所8