> 数据图表

咨询大家1.3

2025-7-1
咨询大家1.3
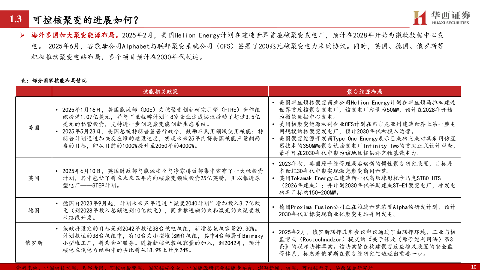
1.3可控核聚变的进展如何? 海外多国加大聚变能源布局。2025年2月,美国Helion Energy计划在建造世界首座核聚变发电厂,预计在2028年开始为微软数据中心发电。 2025年6月,谷歌母公司Alphabet与联邦聚变系统公司(CFS)签署了200兆瓦核聚变电力采购协议。同时,英国、德国、俄罗斯等积极推动聚变电站布局,多个项目预计在2030年代投运。表:部分国家核能布局情况核能相关政策聚变能源布局• 2025年1月16日,美国能源部(DOE)为核聚变创新研究引擎(FIRE)合作组织提供1.07亿美元,并与“里程碑计划”8家企业达成协议撬动了超过3.5亿美元的私营投资,支持进一步创建聚变能创新生态系统。• 2025年5月23日,美国总统特朗普签署行政令,鼓励在民用领域使用核能;特朗普计划通过加快反应堆的建设速度,实现未来25年内将美国核能产量翻两番的目标,即从目前的100GW提升至2050年的400GW。• 2025年6月10日,英国财政部与能源安全与净零排放部集中宣布了一大批投资计划,其中包括了将在未来五年内向核聚变领域投资25亿英镑,用以推进原型电厂——STEP计划。• 美国华盛顿核聚变商业公司Helion Energy计划在华盛顿马拉加建造世界首座核聚变发电厂,该发电厂容量为50MW,预计在2028年开始为微软数据中心发电。• 美国核聚变能源初创企业CFS计划在弗吉尼亚州建造世界上第一座电网规模的核聚变发电厂,预计2030年代初投入运营。• 美国聚变能源开发商Type One Energy表示已成功完成对其采用仿星器技术的350MWe聚变试验发电厂Infinity Two的首次正式设计审查,最早可在2030年代中期为该地区提供补充性基载电力。• 2023年初,英国原子能管理局启动新的惯性聚变研究装置,目标是本世纪30年代中期实现激光聚变商用示范。• 英国Tokamak Energy正建造新一代高场球形托卡马克ST80-HTS(2026年建成);并计划2030年代早期建成ST-E1聚变电厂,净发电功率目标约150-200MW。• 德国自2023年9月起,计划未来五年通过“聚变2040计划”增加投入3.7亿欧元(到2028年投入总额达到10亿欧元),同步推进磁约束和激光约束聚变技术路线开发。• 德国Proxima Fusion公司正在推进示范装置Alpha的研发计划,预计2030年代目标实现商业化聚变电站并网发电。美国英国德国俄罗斯• 俄政府设定的目标是到2042年投运38台核电机组,新增总装机容量29.3GW。计划投运的38台机组中,有10台为小型堆(SMR)机组,其中4台部署于Baimsky小型堆工厂,将为金矿服务。随着新核电装机容量的加入,到2042年,预计核电在俄电力结构中的占比将从18.9%上升至24%。• 2025年2月,俄罗斯联邦政府会议审议通过了由联邦环境、工业与核监督局(Rostechnadzor)提交的《关于修改〈原子能利用法〉第3条》的联邦法律草案。该法案旨在构建聚变反应堆及装置的安全监管体系,标志着俄罗斯在聚变能研究领域迈出重要一步。资料来源:中国核技术网、观察者网、可控核聚变网、国家核安全局、中国能源研究会核能专委会、澎湃新闻、核网、可控核聚变,华西证券研究所10