> 数据图表

各位网友请教一下武汉新芯公司 CIS 代工领域相关竞争对手

2025-7-1
各位网友请教一下武汉新芯公司 CIS 代工领域相关竞争对手
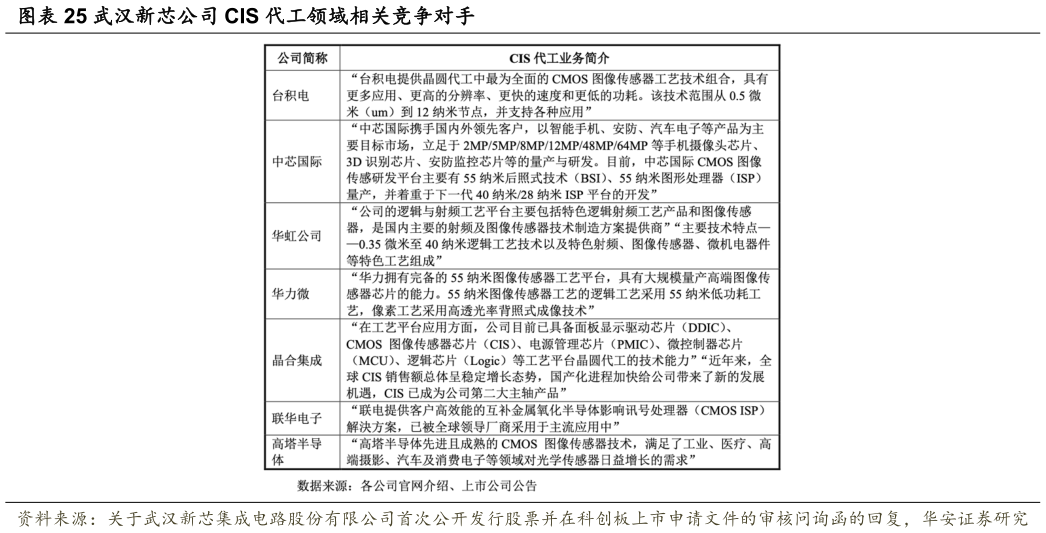
汉新芯等均涉及 CIS 晶圆代工业务。公司系 CIS 晶圆代工行业全球主要供应商之一,系中国大陆地区 CIS 晶圆代工的重要产能力量。