> 数据图表

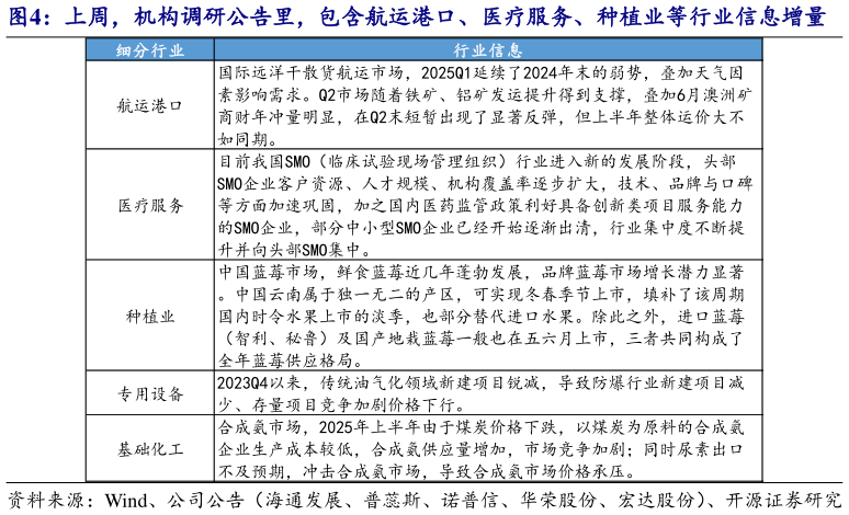
请问一下上周,机构调研公告里,包含航运港口、医疗服务、种植业等行业信息增量

2025-7-0
请问一下上周,机构调研公告里,包含航运港口、医疗服务、种植业等行业信息增量
边际变化上,电力设备、基础化工、有色金属、家用电器、纺织服饰、国防军工、建筑装饰等行业关注度同比增加。