> 数据图表

如何才能天立国际 ToB 端产品介绍

2025-7-3
如何才能天立国际 ToB 端产品介绍
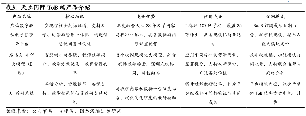
ToB 端共建场景生态,打造“教育科技服务”的生态闭环。ToB 端代表产品主要为启鸣数字驱动教学管理云平台、“天立启鸣 AI 学伴”大模型与 AI 教研系统。其中,启鸣云校汇聚学校运营、教学、学习等各环节的数据,为后续的 AI 应用提供数据支撑和管理基础“AI 学伴”大模型深度融合教学场景,提供个性化学习与教师助教功能,已在 107 所学校、25 万师生中规模化落地教研系统则负责辅助教师进行教学研究,提供学情分析、教学资源推荐、备课支持、教学效果评估等功能。商业模式上,To B 端以 SaaS 订阅与项目制收费模式为主。