> 数据图表

如何才能稀土总量调控政策征求稿发布,我国稀土供给刚性进一步确定

2025-7-3
如何才能稀土总量调控政策征求稿发布,我国稀土供给刚性进一步确定
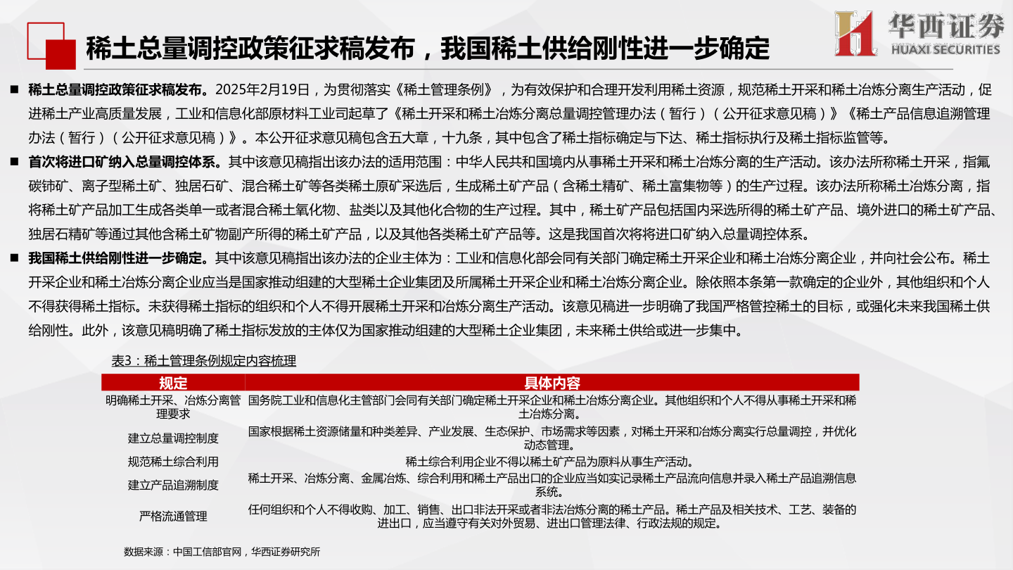
稀土总量调控政策征求稿发布,我国稀土供给刚性进一步确定 稀土总量调控政策征求稿发布。2025年2月19日,为贯彻落实《稀土管理条例》,为有效保护和合理开发利用稀土资源,规范稀土开采和稀土冶炼分离生产活动,促进稀土产业高质量发展,工业和信息化部原材料工业司起草了《稀土开采和稀土冶炼分离总量调控管理办法(暂行)(公开征求意见稿)》《稀土产品信息追溯管理办法(暂行)(公开征求意见稿)》。本公开征求意见稿包含五大章,十九条,其中包含了稀土指标确定与下达、稀土指标执行及稀土指标监管等。 首次将进口矿纳入总量调控体系。其中该意见稿指出该办法的适用范围:中华人民共和国境内从事稀土开采和稀土冶炼分离的生产活动。该办法所称稀土开采,指氟碳铈矿、离子型稀土矿、独居石矿、混合稀土矿等各类稀土原矿采选后,生成稀土矿产品(含稀土精矿、稀土富集物等)的生产过程。该办法所称稀土冶炼分离,指将稀土矿产品加工生成各类单一或者混合稀土氧化物、盐类以及其他化合物的生产过程。其中,稀土矿产品包括国内采选所得的稀土矿产品、境外进口的稀土矿产品、独居石精矿等通过其他含稀土矿物副产所得的稀土矿产品,以及其他各类稀土矿产品等。这是我国首次将将进口矿纳入总量调控体系。 我国稀土供给刚性进一步确定。其中该意见稿指出该办法的企业主体为:工业和信息化部会同有关部门确定稀土开采企业和稀土冶炼分离企业,并向社会公布。稀土开采企业和稀土冶炼分离企业应当是国家推动组建的大型稀土企业集团及所属稀土开采企业和稀土冶炼分离企业。除依照本条第一款确定的企业外,其他组织和个人不得获得稀土指标。未获得稀土指标的组织和个人不得开展稀土开采和冶炼分离生产活动。该意见稿进一步明确了我国严格管控稀土的目标,或强化未来我国稀土供给刚性。此外,该意见稿明确了稀土指标发放的主体仅为国家推动组建的大型稀土企业集团,未来稀土供给或进一步集中。表3:稀土管理条例规定内容梳理规定具体内容明确稀土开采、冶炼分离管国务院工业和信息化主管部门会同有关部门确定稀土开采企业和稀土冶炼分离企业。其他组织和个人不得从事稀土开采和稀理要求建立总量调控制度规范稀土综合利用建立产品追溯制度严格流通管理土冶炼分离。国家根据稀土资源储量和种类差异、产业发展、生态保护、市场需求等因素,对稀土开采和冶炼分离实行总量调控,并优化稀土综合利用企业不得以稀土矿产品为原料从事生产活动。动态管理。稀土开采、冶炼分离、金属冶炼、综合利用和稀土产品出口的企业应当如实记录稀土产品流向信息并录入稀土产品追溯信息系统。任何组织和个人不得收购、加工、销售、出口非法开采或者非法冶炼分离的稀土产品。稀土产品及相关技术、工艺、装备的进出口,应当遵守有关对外贸易、进出口管理法律、行政法规的规定。数据来源:中国工信部官网,华西证券研究所