> 数据图表

各位网友请教一下我国股息红利差别化征个税,持股超过 1 年免税

2025-7-4
各位网友请教一下我国股息红利差别化征个税,持股超过 1 年免税
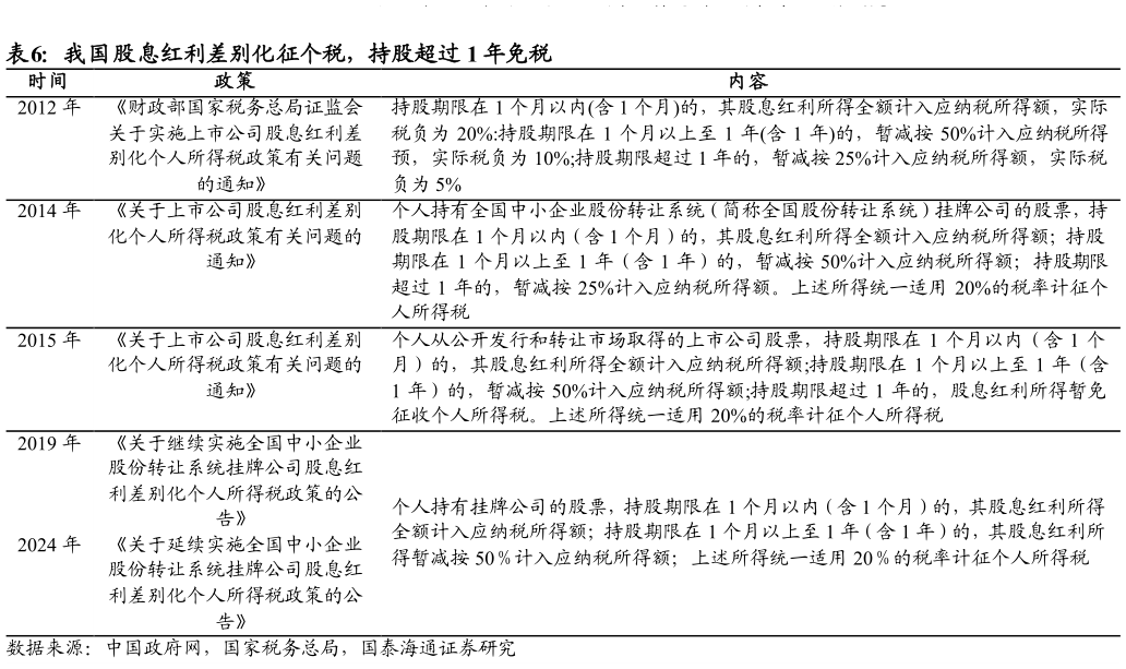
3.2. 当前我国上市公司更偏好分红而非回购的深层逻辑 非限售股取得的所得暂免征收个人所得税。1994 年财政部 国家税务总局关于股票转让所得暂不征收个人所得税的通知指出股票转让所得暂 不征收个人所得税,财税字199861 号的规定对个人转让上市公司股票取得的所得继续暂免征收个人所得税。根据财政部 国家税务总局 中国证券监督管理委员会关于个人转让上市公司限售股所得征收个人所得税有关问 题的通知财税2009167 号,个人转让限售股取得的所得,按照“财产转让所得”,适用 20%的比例税率征收个人所得税。2018 年根据财政部 国家税务总局 中国证券监督管理委员会关于个人转让全国中小企业股份转 让系统挂牌公司股票有关个人所得税政策的通知财税2018137 号的规定:自 2018 年 11 月 1 日含起,对个人转让新三板挂牌公司非原始股取得的所得,暂免征收个人所得税。2019 年 9 月 1 日之前,个人转让新三板挂牌公司原始股的个人所得税,征收管理办法按照现行股权转让所得有关规 定执行,以股票受让方为扣缴义务人,由被投资企业所在地税务机关负责征收管理。因此,我国个人买卖境内上市公司非限售股票一直以来免征所得税。 我国股息红利差别化征个税,持股超过 1 年免税。2021 年财政部国家税务总局证监会关于实施上市公司股息红利差别化个人所得税政策有关 问题的通知(85 号文)规定,持股期限在 1 个月以内含 1 个月的,其股息红利所得全额计入应纳税所得额,实际税负为 20%持股期限在 1 个月以上至 1 年(含 1 年)的,暂减按 50%计入应纳税所得额,实际税负为 10%持股期限超过 1 年的,暂减按 25%计入应纳税所得额,实际税负为 5%。2015 年关于上市公司股息红利差别化个人所得税政策有关问题的通知(财税2015101 号101 号文)在 85 号文基础上再做减免。101 号文规定,个人从公开发行和转让市场取得的上市公司股票,持股期限超过 1 年的,股息红利所得暂免征收个人所得税。个人从公开发行和转让市场取得 的上市公司股票,持股期限在 1 个月以内含 1 个月的,其股息红利所得全额计入应纳税所得额持股期限在 1 个月以上至 1 年含 1 年的,暂减按 50%计入应纳税所得额所得统一适用 20%的税率计征个人所得税。2019 和 2024年我国对中小企业股份转让系统挂牌公司股息红利税作了规定,适用 税率和上市公司相同。