> 数据图表

如何解释重视科技成长,兼顾反内卷带来的投资机会

2025-7-4
如何解释重视科技成长,兼顾反内卷带来的投资机会
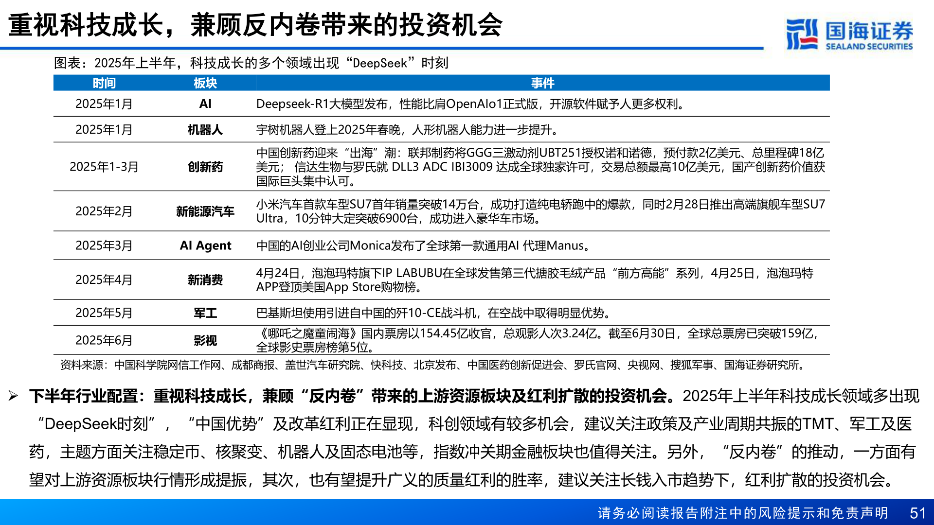
重视科技成长,兼顾反内卷带来的投资机会图表:2025年上半年,科技成长的多个领域出现“DeepSeek”时刻时间2025年1月2025年1月板块AIDeepseek-R1大模型发布,性能比肩OpenAIo1正式版,开源软件赋予人更多权利。事件机器人宇树机器人登上2025年春晚,人形机器人能力进一步提升。2025年1-3月创新药中国创新药迎来“出海”潮:联邦制药将GGG三激动剂UBT251授权诺和诺德,预付款2亿美元、总里程碑18亿美元; 信达生物与罗氏就 DLL3 ADC IBI3009 达成全球独家许可,交易总额最高10亿美元,国产创新药价值获国际巨头集中认可。2025年2月新能源汽车 小米汽车首款车型SU7首年销量突破14万台,成功打造纯电轿跑中的爆款,同时2月28日推出高端旗舰车型SU7Ultra,10分钟大定突破6900台,成功进入豪华车市场。2025年3月AI Agent中国的AI创业公司Monica发布了全球第一款通用AI 代理Manus。2025年4月新消费4月24日,泡泡玛特旗下IP LABUBU在全球发售第三代搪胶毛绒产品“前方高能”系列,4月25日,泡泡玛特APP登顶美国App Store购物榜。2025年5月2025年6月军工影视巴基斯坦使用引进自中国的歼10-CE战斗机,在空战中取得明显优势。《哪吒之魔童闹海》国内票房以154.45亿收官,总观影人次3.24亿。截至6月30日,全球总票房已突破159亿,全球影史票房榜第5位。资料来源:中国科学院网信工作网、成都商报、盖世汽车研究院、快科技、北京发布、中国医药创新促进会、罗氏官网、央视网、搜狐军事、国海证券研究所。Ø 下半年行业配置:重视科技成长,兼顾“反内卷”带来的上游资源板块及红利扩散的投资机会。2025年上半年科技成长领域多出现“DeepSeek时刻”,“中国优势”及改革红利正在显现,科创领域有较多机会,建议关注政策及产业周期共振的TMT、军工及医药,主题方面关注稳定币、核聚变、机器人及固态电池等,指数冲关期金融板块也值得关注。另外,“反内卷”的推动,一方面有望对上游资源板块行情形成提振,其次,也有望提升广义的质量红利的胜率,建议关注长钱入市趋势下,红利扩散的投资机会。请务必阅读报告附注中的风险提示和免责声明 51