> 数据图表

谁能回答20012008年公司产品策略梳理

2025-7-4
谁能回答20012008年公司产品策略梳理
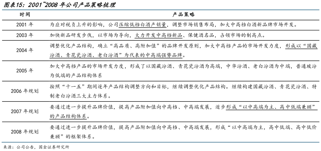
2004 年,公司推出高端品系“国藏汾酒”,形成“国藏汾酒、青花瓷汾酒、老白汾酒”为代表的中高端品牌矩阵。但当时公司尚未进行品牌运营等维度的营销改革,仍沿用工商联合开发模式,因此高端化成效并不显著,中高端品牌内部销售仍以老白汾酒为主。