> 数据图表

你知道20152019年公司产品策略梳理

2025-7-4
你知道20152019年公司产品策略梳理
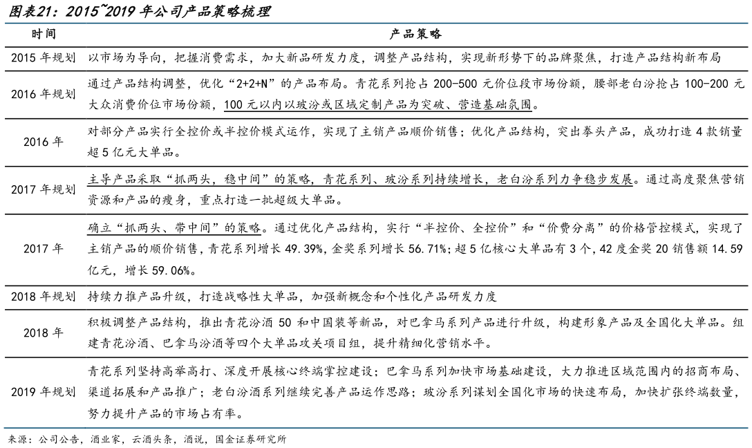
2017 年,公司停产青花 15,省外主推青花 20、与玻汾组合加速全国化。主销省内的青花25 继续保留,延续产品区隔的运作思路。后续如巴拿马、老白汾等全国化品系的推广中,虽未严格执行省内外区隔,但在品系内部省内外推广重心上仍会有所差别。