> 数据图表

如何看待锂:低价下的供给扰动频繁———澳矿一系列停减产,盐湖的超高前期投入

2025-8-6
如何看待锂:低价下的供给扰动频繁———澳矿一系列停减产,盐湖的超高前期投入
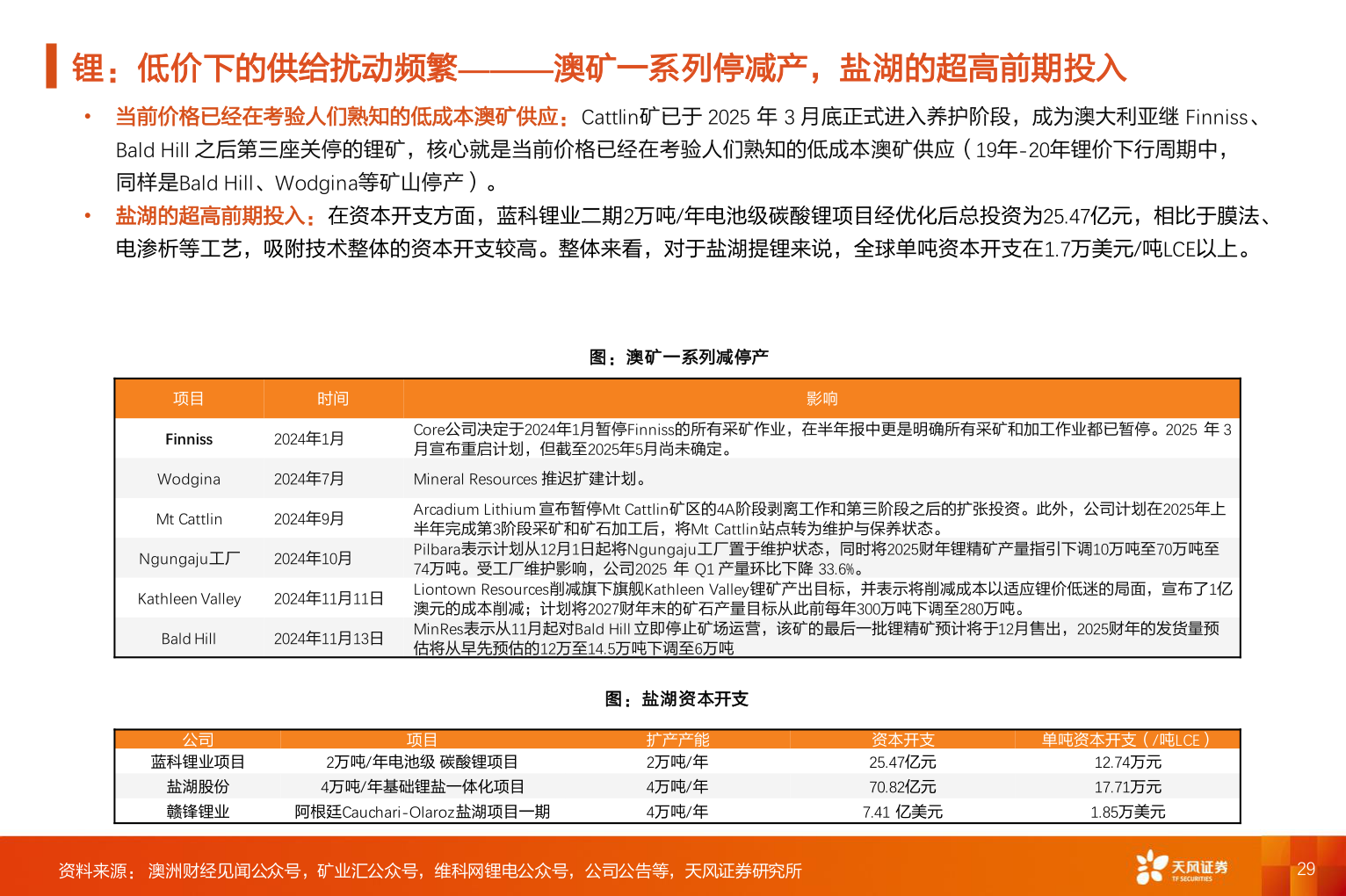
锂:低价下的供给扰动频繁———澳矿一系列停减产,盐湖的超高前期投入• 当前价格已经在考验人们熟知的低成本澳矿供应:Cattlin矿已于 2025 年 3 月底正式进入养护阶段,成为澳大利亚继 Finniss、Bald Hill 之后第三座关停的锂矿,核心就是当前价格已经在考验人们熟知的低成本澳矿供应(19年-20年锂价下行周期中,同样是Bald Hill、Wodgina等矿山停产)。• 盐湖的超高前期投入:在资本开支方面,蓝科锂业二期2万吨/年电池级碳酸锂项目经优化后总投资为25.47亿元,相比于膜法、电渗析等工艺,吸附技术整体的资本开支较高。整体来看,对于盐湖提锂来说,全球单吨资本开支在1.7万美元/吨LCE以上。项目时间Finniss2024年1月图:澳矿一系列减停产影响Core公司决定于2024年1月暂停Finniss的所有采矿作业,在半年报中更是明确所有采矿和加工作业都已暂停。2025 年 3 月宣布重启计划,但截至2025年5月尚未确定。Wodgina2024年7月Mineral Resources 推迟扩建计划。Mt Cattlin2024年9月Ngungaju工厂Kathleen ValleyBald Hill估将从早先预估的12万至14.5万吨下调至6万吨Arcadium Lithium 宣布暂停Mt Cattlin矿区的4A阶段剥离工作和第三阶段之后的扩张投资。此外,公司计划在2025年上半年完成第3阶段采矿和矿石加工后,将Mt Cattlin站点转为维护与保养状态。Pilbara表示计划从12月1日起将Ngungaju工厂置于维护状态,同时将2025财年锂精矿产量指引下调10万吨至70万吨至74万吨。受工厂维护影响,公司2025 年 Q1 产量环比下降 33.6%。2024年10月2024年11月11日 Liontown Resources削减旗下旗舰Kathleen Valley锂矿产出目标,并表示将削减成本以适应锂价低迷的局面,宣布了1亿2024年11月13日 MinRes表示从11月起对Bald Hill 立即停止矿场运营,该矿的最后一批锂精矿预计将于12月售出,2025财年的发货量预澳元的成本削减;计划将2027财年末的矿石产量目标从此前每年300万吨下调至280万吨。图:盐湖资本开支公司蓝科锂业项目盐湖股份赣锋锂业项目2万吨/年电池级 碳酸锂项目4万吨/年基础锂盐一体化项目阿根廷Cauchari-Olaroz盐湖项目一期扩产产能2万吨/年4万吨/年4万吨/年资本开支25.47亿元70.82亿元7.41 亿美元单吨资本开支(/吨LCE)12.74万元17.71万元1.85万美元资料来源: 澳洲财经见闻公众号,矿业汇公众号,维科网锂电公众号,公司公告等,天风证券研究所29