> 数据图表

各位网友请教一下中大型PLC国产化机遇及挑战共存

2025-8-1
各位网友请教一下中大型PLC国产化机遇及挑战共存
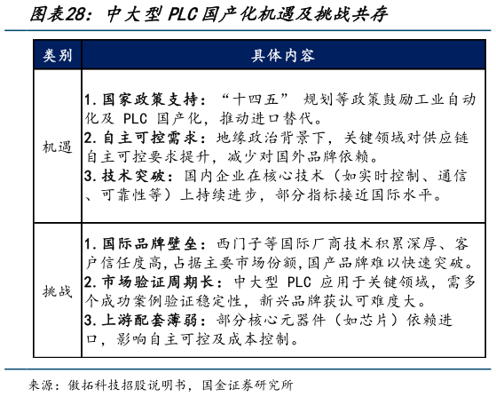
市场格局方面,中大型 PLC 仍然以外资(西门子、欧姆龙、三菱等)为主,24 年外资市占率超过 90%,主要由于客户测试周期较长,对产品性能和稳定性要求较高,下游厂商商更重视供应商过往是否具有大量成功应用案例,国产品牌需要经历一定的市场验证周期。内资品牌中大型 PLC 机会在于:一方面能源冶金等行业受环保与产能置换政策倒逼,自动化改造需求持续释放另一方面风电、水电等清洁能源基建加速,拉动增量项目落地。叠加 2024 年设备更新政策明确国产替代目标(2027 年更新 200 万套工业软件),国产品牌迎来政策红利与国产化机遇共振。