> 数据图表

我想了解一下1.2 扫地机行业产业链

2025-8-1
我想了解一下1.2 扫地机行业产业链
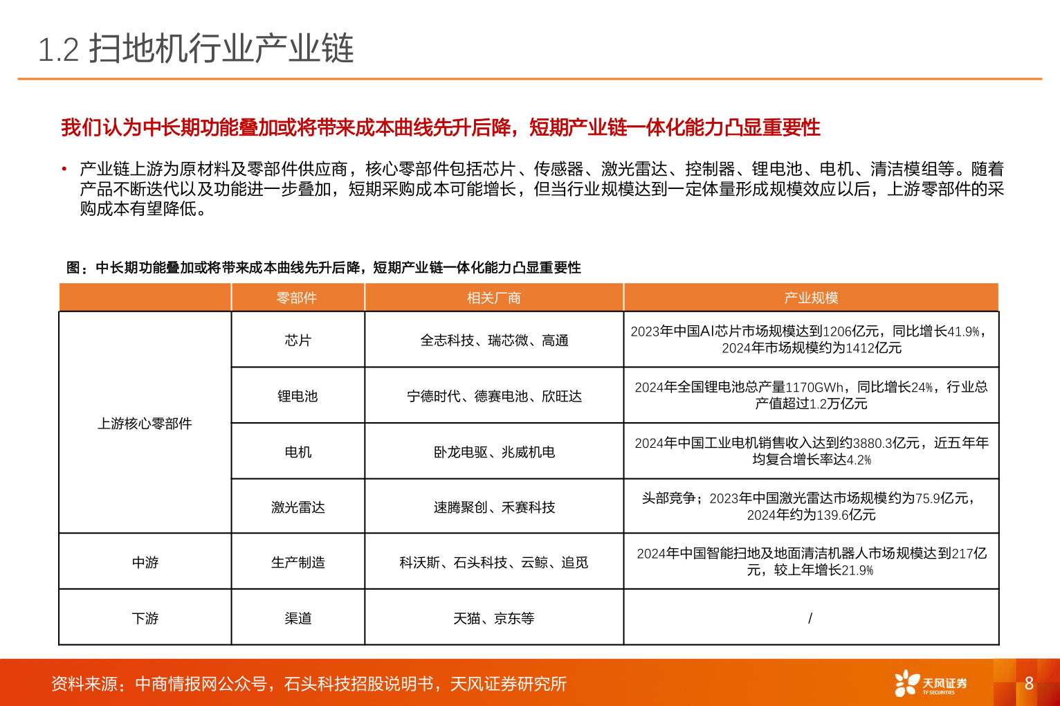
1.2 扫地机行业产业链我们认为中长期功能叠加或将带来成本曲线先升后降,短期产业链一体化能力凸显重要性• 产业链上游为原材料及零部件供应商,核心零部件包括芯片、传感器、激光雷达、控制器、锂电池、电机、清洁模组等。随着产品不断迭代以及功能进一步叠加,短期采购成本可能增长,但当行业规模达到一定体量形成规模效应以后,上游零部件的采购成本有望降低。图:中长期功能叠加或将带来成本曲线先升后降,短期产业链一体化能力凸显重要性零部件芯片相关厂商产业规模全志科技、瑞芯微、高通2023年中国AI芯片市场规模达到1206亿元,同比增长41.9%,2024年市场规模约为1412亿元锂电池宁德时代、德赛电池、欣旺达2024年全国锂电池总产量1170GWh,同比增长24%,行业总产值超过1.2万亿元电机卧龙电驱、兆威机电2024年中国工业电机销售收入达到约3880.3亿元,近五年年均复合增长率达4.2%激光雷达速腾聚创、禾赛科技头部竞争;2023年中国激光雷达市场规模约为75.9亿元,2024年约为139.6亿元生产制造科沃斯、石头科技、云鲸、追觅2024年中国智能扫地及地面清洁机器人市场规模达到217亿元,较上年增长21.9%渠道天猫、京东等/上游核心零部件中游下游资料来源:中商情报网公众号,石头科技招股说明书,天风证券研究所8