> 数据图表谁能回答1.1 汽车智能化发展,计算芯片进化
2025-8-2
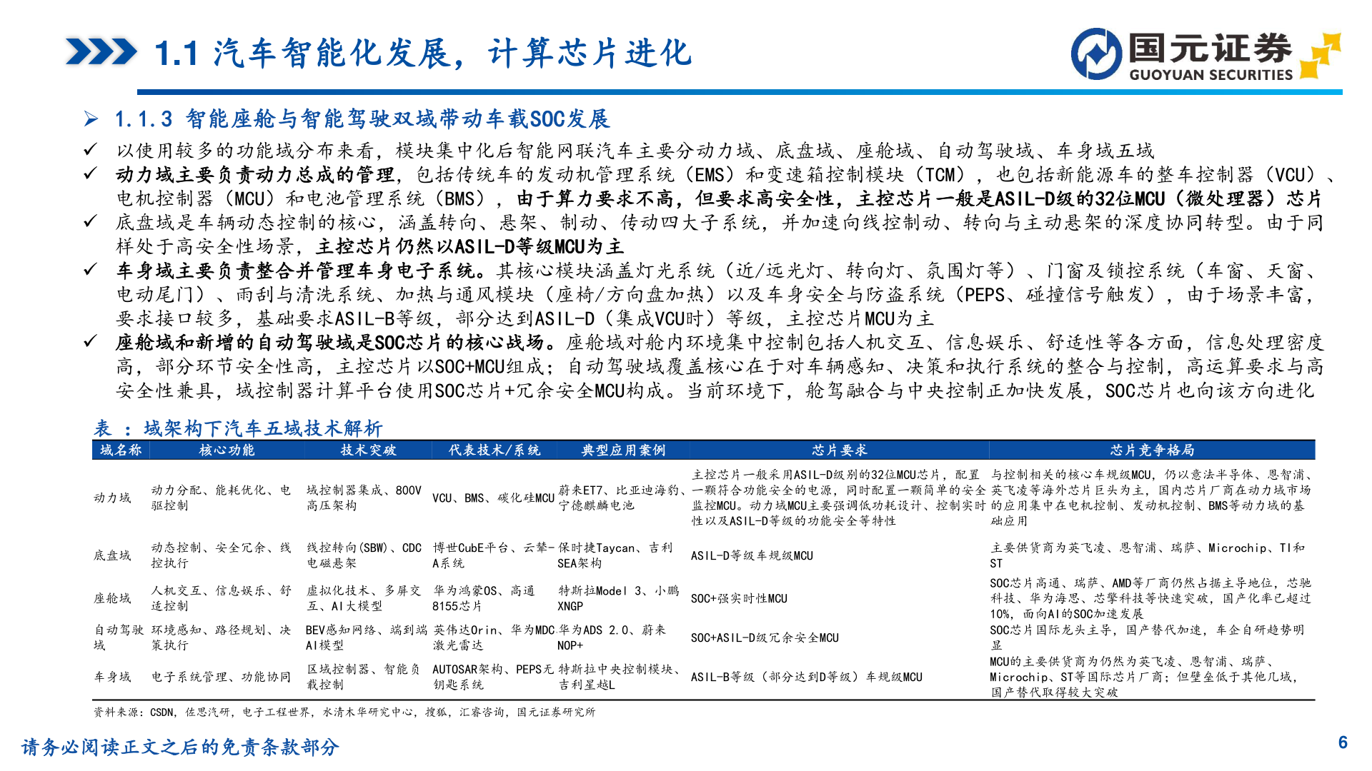
1.1 汽车智能化发展,计算芯片进化 1.1.3 智能座舱与智能驾驶双域带动车载SOC发展 以使用较多的功能域分布来看,模块集中化后智能网联汽车主要分动力域、底盘域、座舱域、自动驾驶域、车身域五域 动力域主要负责动力总成的管理,包括传统车的发动机管理系统(EMS)和变速箱控制模块(TCM),也包括新能源车的整车控制器(VCU)、电机控制器(MCU)和电池管理系统(BMS),由于算力要求不高,但要求高安全性,主控芯片一般是ASIL-D级的32位MCU(微处理器)芯片 底盘域是车辆动态控制的核心,涵盖转向、悬架、制动、传动四大子系统,并加速向线控制动、转向与主动悬架的深度协同转型。由于同样处于高安全性场景,主控芯片仍然以ASIL-D等级MCU为主 车身域主要负责整合并管理车身电子系统。其核心模块涵盖灯光系统(近/远光灯、转向灯、氛围灯等)、门窗及锁控系统(车窗、天窗、电动尾门)、雨刮与清洗系统、加热与通风模块(座椅/方向盘加热)以及车身安全与防盗系统(PEPS、碰撞信号触发),由于场景丰富,要求接口较多,基础要求ASIL-B等级,部分达到ASIL-D(集成VCU时)等级,主控芯片MCU为主 座舱域和新增的自动驾驶域是SOC芯片的核心战场。座舱域对舱内环境集中控制包括人机交互、信息娱乐、舒适性等各方面,信息处理密度高,部分环节安全性高,主控芯片以SOC+MCU组成;自动驾驶域覆盖核心在于对车辆感知、决策和执行系统的整合与控制,高运算要求与高安全性兼具,域控制器计算平台使用SOC芯片+冗余安全MCU构成。当前环境下,舱驾融合与中央控制正加快发展,SOC芯片也向该方向进化表 :域架构下汽车五域技术解析域名称核心功能技术突破代表技术/系统典型应用案例芯片要求芯片竞争格局动力域动力分配、能耗优化、电驱控制域控制器集成、800V高压架构VCU、BMS、碳化硅MCU蔚来ET7、比亚迪海豹、宁德麒麟电池主控芯片一般采用ASIL-D级别的32位MCU芯片,配置一颗符合功能安全的电源,同时配置一颗简单的安全监控MCU。动力域MCU主要强调低功耗设计、控制实时性以及ASIL-D等级的功能安全等特性与控制相关的核心车规级MCU,仍以意法半导体、恩智浦、英飞凌等海外芯片巨头为主,国内芯片厂商在动力域市场的应用集中在电机控制、发动机控制、BMS等动力域的基础应用底盘域动态控制、安全冗余、线控执行线控转向(SBW)、CDC电磁悬架博世CubE平台、云辇-A系统保时捷Taycan、吉利SEA架构ASIL-D等级车规级MCU座舱域人机交互、信息娱乐、舒适控制虚拟化技术、多屏交互、AI大模型华为鸿蒙OS、高通8155芯片特斯拉Model 3、小鹏XNGPSOC+强实时性MCU自动驾驶域环境感知、路径规划、决策执行BEV感知网络、端到端AI模型英伟达Orin、华为MDC、激光雷达华为ADS 2.0、蔚来NOP+SOC+ASIL-D级冗余安全MCU车身域 电子系统管理、功能协同区域控制器、智能负载控制AUTOSAR架构、PEPS无钥匙系统特斯拉中央控制模块、吉利星越LASIL-B等级(部分达到D等级)车规级MCU资料来源:CSDN,佐思汽研,电子工程世界,水清木华研究中心,搜狐,汇睿咨询,国元证券研究所主要供货商为英飞凌、恩智浦、瑞萨、Microchip、TI和STSOC芯片高通、瑞萨、AMD等厂商仍然占据主导地位,芯驰科技、华为海思、芯擎科技等快速突破,国产化率已超过10%,面向AI的SOC加速发展SOC芯片国际龙头主导,国产替代加速,车企自研趋势明显MCU的主要供货商为仍然为英飞凌、恩智浦、瑞萨、Microchip、ST等国际芯片厂商;但壁垒低于其他几域,国产替代取得较大突破请务必阅读正文之后的免责条款部分6