> 数据图表我想了解一下1.3关键重要性提升,主机厂加速上游一体化
2025-8-2
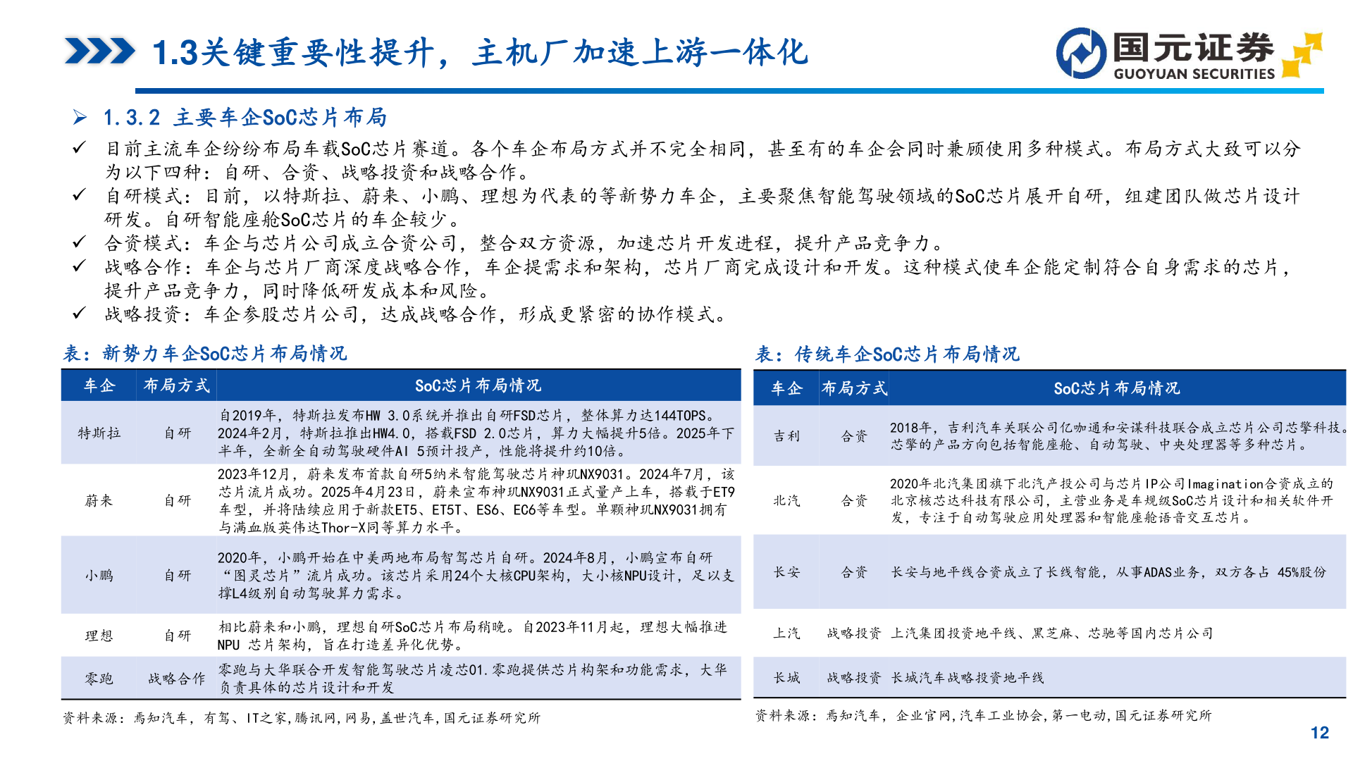
1.3关键重要性提升,主机厂加速上游一体化 1.3.2 主要车企SoC芯片布局 目前主流车企纷纷布局车载SoC芯片赛道。各个车企布局方式并不完全相同,甚至有的车企会同时兼顾使用多种模式。布局方式大致可以分为以下四种:自研、合资、战略投资和战略合作。 自研模式:目前,以特斯拉、蔚来、小鹏、理想为代表的等新势力车企,主要聚焦智能驾驶领域的SoC芯片展开自研,组建团队做芯片设计研发。自研智能座舱SoC芯片的车企较少。 合资模式:车企与芯片公司成立合资公司,整合双方资源,加速芯片开发进程,提升产品竞争力。 战略合作:车企与芯片厂商深度战略合作,车企提需求和架构,芯片厂商完成设计和开发。这种模式使车企能定制符合自身需求的芯片,提升产品竞争力,同时降低研发成本和风险。 战略投资:车企参股芯片公司,达成战略合作,形成更紧密的协作模式。表:新势力车企SoC芯片布局情况表:传统车企SoC芯片布局情况车企 布局方式SoC芯片布局情况车企 布局方式SoC芯片布局情况特斯拉自研蔚来自研自2019年,特斯拉发布HW 3.0系统并推出自研FSD芯片,整体算力达144TOPS。2024年2月,特斯拉推出HW4.0,搭载FSD 2.0芯片,算力大幅提升5倍。2025年下半年,全新全自动驾驶硬件AI 5预计投产,性能将提升约10倍。2023年12月,蔚来发布首款自研5纳米智能驾驶芯片神玑NX9031。2024年7月,该芯片流片成功。2025年4月23日,蔚来宣布神玑NX9031正式量产上车,搭载于ET9车型,并将陆续应用于新款ET5、ET5T、ES6、EC6等车型。单颗神玑NX9031拥有与满血版英伟达Thor-X同等算力水平。小鹏自研2020年,小鹏开始在中美两地布局智驾芯片自研。2024年8月,小鹏宣布自研“图灵芯片”流片成功。该芯片采用24个大核CPU架构,大小核NPU设计,足以支撑L4级别自动驾驶算力需求。吉利合资2018年,吉利汽车关联公司亿咖通和安谋科技联合成立芯片公司芯擎科技。芯擎的产品方向包括智能座舱、自动驾驶、中央处理器等多种芯片。北汽合资2020年北汽集团旗下北汽产投公司与芯片IP公司Imagination合资成立的北京核芯达科技有限公司,主营业务是车规级SoC芯片设计和相关软件开发,专注于自动驾驶应用处理器和智能座舱语音交互芯片。长安合资 长安与地平线合资成立了长线智能,从事ADAS业务,双方各占 45%股份理想自研相比蔚来和小鹏,理想自研SoC芯片布局稍晚。自2023年11月起,理想大幅推进NPU 芯片架构,旨在打造差异化优势。上汽 战略投资 上汽集团投资地平线、黑芝麻、芯驰等国内芯片公司零跑战略合作零跑与大华联合开发智能驾驶芯片凌芯01.零跑提供芯片构架和功能需求,大华负责具体的芯片设计和开发长城 战略投资 长城汽车战略投资地平线资料来源:焉知汽车,有驾、IT之家,腾讯网,网易,盖世汽车,国元证券研究所资料来源:焉知汽车,企业官网,汽车工业协会,第一电动,国元证券研究所请务必阅读正文之后的免责条款部分12