> 数据图表我想了解一下03
2025-8-4
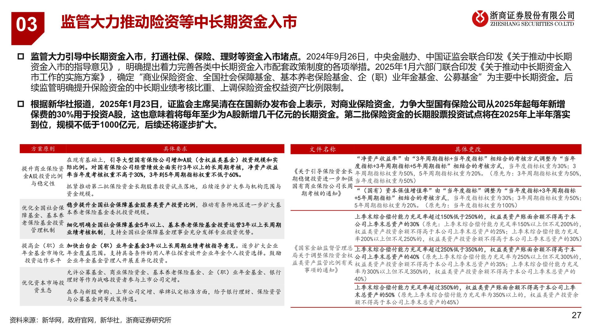
03监管大力推动险资等中长期资金入市 监管大力引导中长期资金入市,打通社保、保险、理财等资金入市堵点。2024年9月26日,中央金融办、中国证监会联合印发《关于推动中长期资金入市的指导意见》,明确提出着力完善各类中长期资金入市配套政策制度的各项举措。2025年1月六部门联合印发《关于推动中长期资金入市工作的实施方案》,确定“商业保险资金、全国社会保障基金、基本养老保险基金、企(职)业年金基金、公募基金”为主要中长期资金。后续监管明确提升保险资金的中长期业绩考核比重、上调保险资金权益资产比例限制。 根据新华社报道,2025年1月23日,证监会主席吴清在在国新办发布会上表示,对商业保险资金,力争大型国有保险公司从2025年起每年新增保费的30%用于投资A股,这也意味着将每年至少为A股新增几千亿元的长期资金。第二批保险资金的长期股票投资试点将在2025年上半年落实到位,规模不低于1000亿元,后续还将逐步扩大。方案原则具体要求文件名称具体更改提升商业保险资金A股投资比例与稳定性优化全国社会保障基金、基本养老保险基金投资管理机制在现有基础上,引导大型国有保险公司增加A股(含权益类基金)投资规模和实际比例。对国有保险公司经营绩效全面实行3年以上的长周期考核,净资产收益率当年度考核权重不高于30%,3年到5年周期指标权重不低于60%。抓紧推动第二批保险资金长期股票投资试点落地,后续逐步扩大参与机构范围与资金规模。稳步提升全国社会保障基金股票类资产投资比例,推动有条件地区进一步扩大基本养老保险基金委托投资规模。细化明确全国社会保障基金5年以上、基本养老保险基金投资运营3年以上长周期业绩考核机制,支持全国社会保障基金理事会充分发挥专业投资优势。提高企(职)业年金基金市场化投资运作水平加快出台企(职)业年金基金3年以上长周期业绩考核指导意见。逐步扩大企业年金覆盖范围。支持具备条件的用人单位探索放开企业年金个人投资选择。鼓励企业年金基金管理人开展差异化投资。优化资本市场投资生态允许公募基金、商业保险资金、基本养老保险基金、企(职)业年金基金、银行理财等作为战略投资者参与上市公司定增。在参与新股申购、上市公司定增、举牌认定标准方面,给予银行理财、保险资管与公募基金同等政策待遇。资料来源:新华网,政府官网,新华社,浙商证券研究所《关于引导保险资金长期稳健投资进一步加强国有商业保险公司长周期考核的通知》“净资产收益率”由“3年周期指标+当年度指标”相结合的考核方式调整为“当年度指标+3年周期指标+5年周期指标”相结合的考核方式,当年度指标权重为30%;3年周期指标权重为50%,5年周期指标权重为20%。(原先为:3年周期指标权重为50%,当年度指标权重为50%)点击此处添加标题添加标题点击此处添加标题点击此处添加标题点击此处添加“(国有)资本保值增值率”由“当年度指标”调整为“当年度指标+3年周期指标+5年周期指标”相结合的考核方式,当年度指标权重为30%;3年周期指标权重为50%;5年周期指标权重为20%。(原先为:当年度指标权重为100%)标题点击此处添加标题点击此处添加标题添加标题点击此处添加标题点击此处上季末综合偿付能力充足率超过150%低于250%的,权益类资产账面余额不得高于本公司上季末总资产的30%(原先:上季末综合偿付能力充足率150%以上但不足200%的,权益类资产投资余额不得高于本公司上季末总资产的25%;上季末综合偿付能力充足率200%以上但不足250%的,权益类资产投资余额不得高于本公司上季末总资产的30%)添加标题添加标题点击此处添加标题《国家金融监督管理总局关于调整保险资金权益类资产监管比例有关事项的通知》上季末综合偿付能力充足率超过250%低于350%的,权益类资产账面余额不得高于本公司上季末总资产的40%(原先上季末综合偿付能力充足率为250%以上但不足300%的,权益类资产投资余额不得高于本公司上季末总资产的35%;上季末综合偿付能力充足率为300%以上但不足350%的,权益类资产投资余额不得高于本公司上季末总资产的40%)上季末综合偿付能力充足率超过350%的,权益类资产账面余额不得高于本公司上季末总资产的50%(原先上季末综合偿付能力充足率为350%以上的,权益类资产投资余额不得高于本公司上季末总资产的45%)27