> 数据图表

想关注一下2.2 万达轴承:研发人形机器人专用薄壁轴承,技术指标对标国际

2025-8-4
想关注一下2.2 万达轴承:研发人形机器人专用薄壁轴承,技术指标对标国际
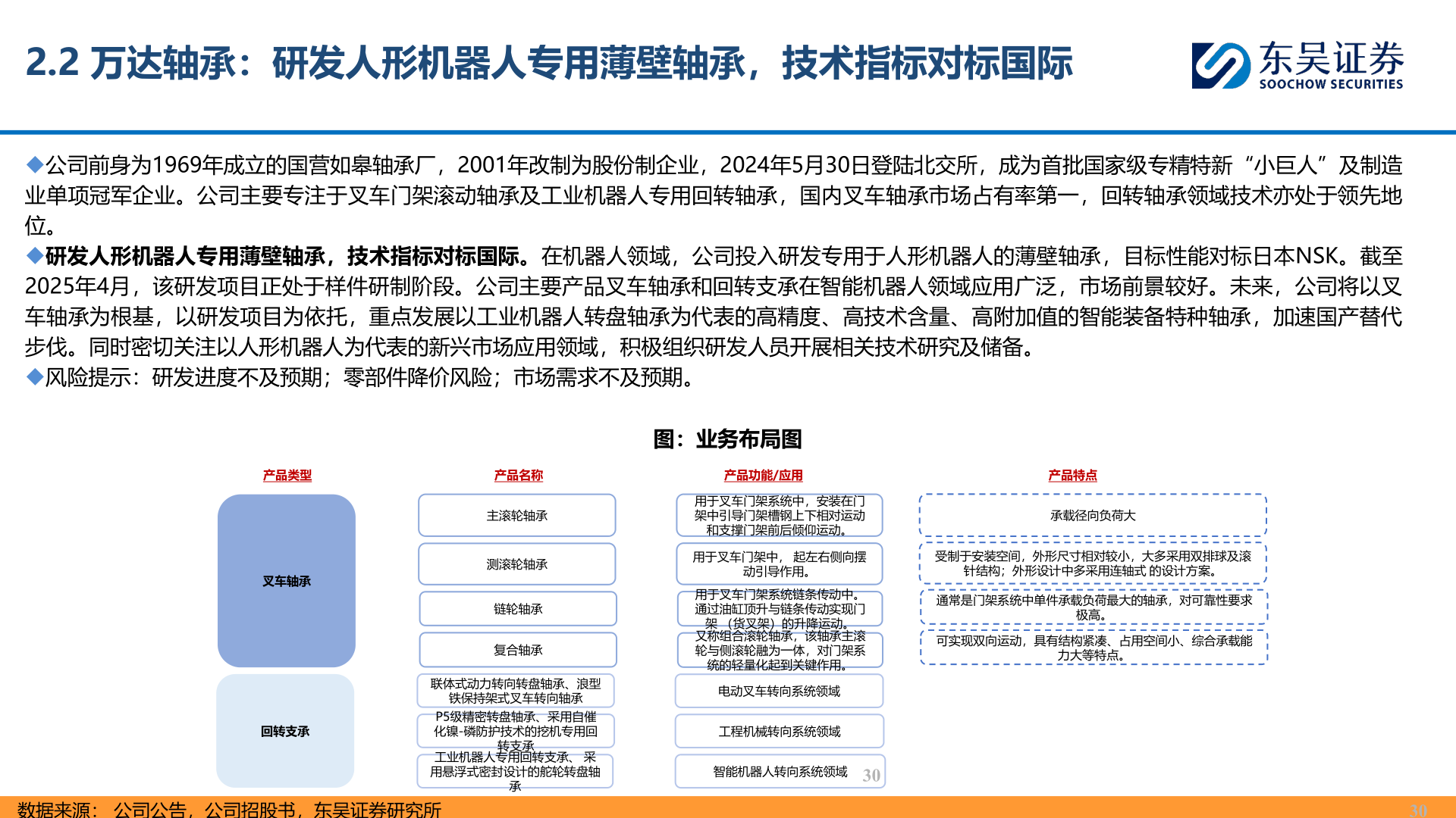
2.2 万达轴承:研发人形机器人专用薄壁轴承,技术指标对标国际◆公司前身为1969年成立的国营如皋轴承厂,2001年改制为股份制企业,2024年5月30日登陆北交所,成为首批国家级专精特新“小巨人”及制造业单项冠军企业。公司主要专注于叉车门架滚动轴承及工业机器人专用回转轴承,国内叉车轴承市场占有率第一,回转轴承领域技术亦处于领先地位。◆研发人形机器人专用薄壁轴承,技术指标对标国际。在机器人领域,公司投入研发专用于人形机器人的薄壁轴承,目标性能对标日本NSK。截至2025年4月,该研发项目正处于样件研制阶段。公司主要产品叉车轴承和回转支承在智能机器人领域应用广泛,市场前景较好。未来,公司将以叉车轴承为根基,以研发项目为依托,重点发展以工业机器人转盘轴承为代表的高精度、高技术含量、高附加值的智能装备特种轴承,加速国产替代步伐。同时密切关注以人形机器人为代表的新兴市场应用领域,积极组织研发人员开展相关技术研究及储备。◆风险提示:研发进度不及预期;零部件降价风险;市场需求不及预期。产品类型叉车轴承回转支承产品名称主滚轮轴承测滚轮轴承链轮轴承复合轴承联体式动力转向转盘轴承、浪型铁保持架式叉车转向轴承P5级精密转盘轴承、采用自催化镍-磷防护技术的挖机专用回转支承工业机器人专用回转支承、 采用悬浮式密封设计的舵轮转盘轴承图:业务布局图产品功能/应用用于叉车门架系统中,安装在门架中引导门架槽钢上下相对运动和支撑门架前后倾仰运动。用于叉车门架中, 起左右侧向摆动引导作用。用于叉车门架系统链条传动中。通过油缸顶升与链条传动实现门架 (货叉架)的升降运动。又称组合滚轮轴承,该轴承主滚轮与侧滚轮融为一体,对门架系统的轻量化起到关键作用。电动叉车转向系统领域工程机械转向系统领域智能机器人转向系统领域30产品特点承载径向负荷大受制于安装空间,外形尺寸相对较小,大多采用双排球及滚针结构;外形设计中多采用连轴式 的设计方案。通常是门架系统中单件承载负荷最大的轴承,对可靠性要求极高。可实现双向运动,具有结构紧凑、占用空间小、综合承载能力大等特点。数据来源: 公司公告,公司招股书,东吴证券研究所30