精选问答
行业数据
查看更多
VIP权益
登录 | 注册
> 数据图表
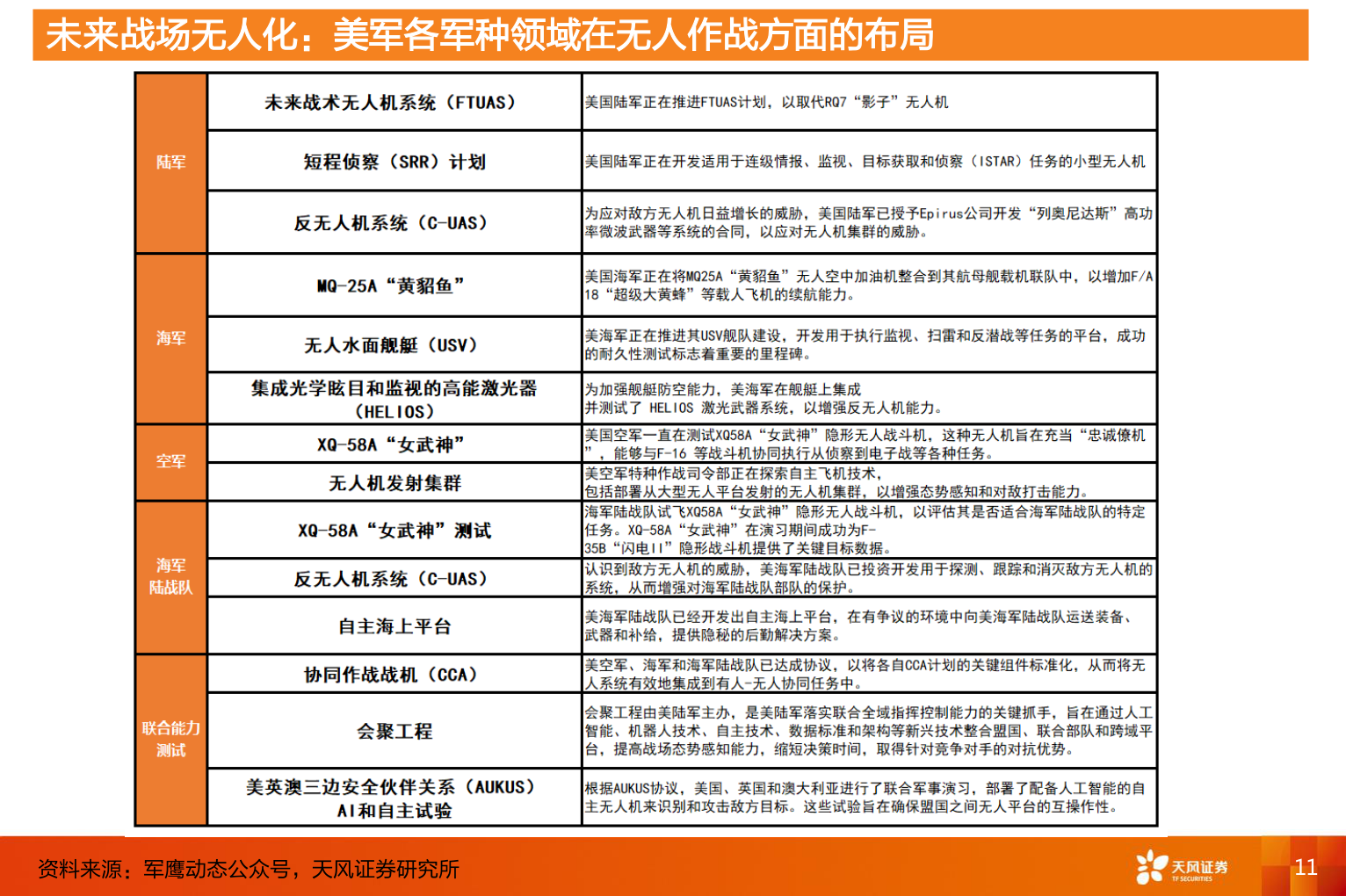
咨询大家未来战场无人化:美军各军种领域在无人作战方面的布局
2025-8-4
未来战场无人化:美军各军种领域在无人作战方面的布局图:资料来源:军鹰动态公众号,天风证券研究所11
天风证券
综合其他
推荐问答
谁能回答公司分业务营业收入预测(单位:亿元)?
一起讨论下北汽蓝谷 2025 年出口销量量级较小(单位:辆)?
我想了解一下2025 年北汽越野 BJ 系列销量有所提升(单位:?
如何看待硬派越野车市场相对小众(单位:万辆)?
如何才能极氪 007GT 2025 年 4 月上市后带动极氪 007 系?