> 数据图表

各位网友请教一下8、前沿布局:干法电极前段变化较大,对物料混合处理要求提高

2025-8-1
各位网友请教一下8、前沿布局:干法电极前段变化较大,对物料混合处理要求提高
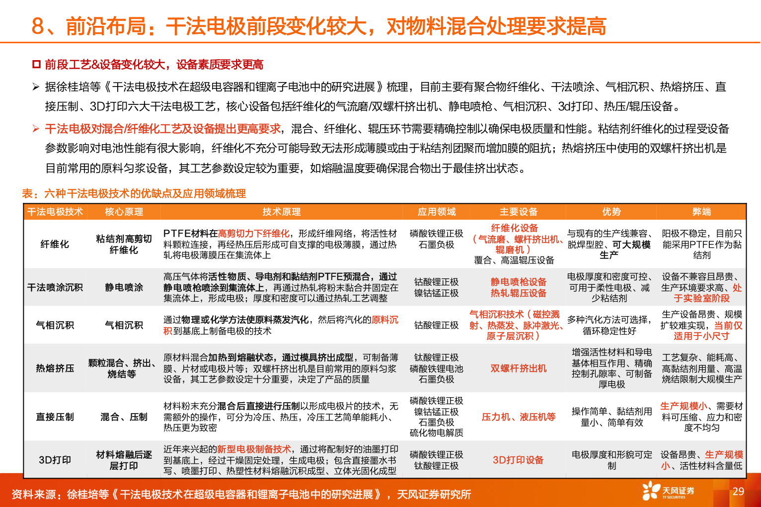
8、前沿布局:干法电极前段变化较大,对物料混合处理要求提高 前段工艺&设备变化较大,设备素质要求更高➢ 据徐桂培等《干法电极技术在超级电容器和锂离子电池中的研究进展》梳理,目前主要有聚合物纤维化、干法喷涂、气相沉积、热熔挤压、直接压制、3D打印六大干法电极工艺,核心设备包括纤维化的气流磨/双螺杆挤出机、静电喷枪、气相沉积、3d打印、热压/辊压设备。➢ 干法电极对混合/纤维化工艺及设备提出更高要求,混合、纤维化、辊压环节需要精确控制以确保电极质量和性能。粘结剂纤维化的过程受设备参数影响对电池性能有很大影响,纤维化不充分可能导致无法形成薄膜或由于粘结剂团聚而增加膜的阻抗;热熔挤压中使用的双螺杆挤出机是目前常用的原料匀浆设备,其工艺参数设定较为重要,如熔融温度要确保混合物出于最佳挤出状态。表:六种干法电极技术的优缺点及应用领域梳理干法电极技术核心原理技术原理纤维化粘结剂高剪切纤维化PTFE材料在高剪切力下纤维化,形成纤维网络,将活性材料颗粒连接,再经热压后形成可自支撑的电极薄膜,通过热轧将电极薄膜压在集流体上应用领域磷酸铁锂正极石墨负极主要设备纤维化设备(气流磨、螺杆挤出机、辊磨机)覆合、高温辊压设备优势弊端与现有的生产线兼容、脱焊型腔、可大规模生产阳极不稳定,目前只能采用PTFE作为黏结剂干法喷涂沉积静电喷涂高压气体将活性物质、导电剂和黏结剂PTFE预混合,通过静电喷枪喷涂到集流体上,再通过热轧将粉末黏合并固定在集流体上,形成电极;厚度和密度可以通过热轧工艺调整钴酸锂正极镍钴锰正极静电喷枪设备热轧辊压设备电极厚度和密度可控、可用于柔性电极、减设备不兼容且昂贵、生产环境要求高、处少粘结剂于实验室阶段气相沉积气相沉积通过物理或化学方法使原料蒸发汽化,然后将汽化的原料沉积到基底上制备电极的技术钴酸锂正极热熔挤压颗粒混合、挤出、烧结等原材料混合加热到熔融状态,通过模具挤出成型,可制备薄膜、片材或电极片等;双螺杆挤出机是目前常用的原料匀浆设备,其工艺参数设定十分重要,决定了产品的质量钛酸锂正极磷酸铁锂电池石墨负极气相沉积技术(磁控溅射、热蒸发、脉冲激光、原子层沉积)双螺杆挤出机多种汽化方法可选择,循环稳定性好增强活性材料和导电基体相互作用、精确控制孔隙率、可制备厚电极生产设备昂贵、规模扩较难实现,当前仅适用于小尺寸工艺复杂、能耗高、高黏结剂用量、高温烧结限制大规模生产直接压制混合、压制材料粉末充分混合后直接进行压制以形成电极片的技术,无需额外的操作,可分为冷压、热压,冷压工艺简单能耗小、热压更为致密3D打印材料熔融后逐层打印近年来兴起的新型电极制备技术,通过将配制好的油墨打印到基底上,经过干燥固定处理,生成电极;包含直接墨水书写、喷墨打印、热塑性材料熔融沉积成型、立体光固化成型磷酸铁锂正极镍钴锰正极石墨负极硫化物电解质磷酸铁锂正极钛酸锂正极压力机、液压机等操作简单、黏结剂用量小、简单有效生产规模小、需要材料可压缩、应力和密度不均匀3D打印设备电极厚度和形貌可定制设备昂贵、生产规模小、活性材料含量低资料来源:徐桂培等《干法电极技术在超级电容器和锂离子电池中的研究进展》 ,天风证券研究所29