> 数据图表

如何了解锂金属负极电池行业进展

2025-8-0
如何了解锂金属负极电池行业进展
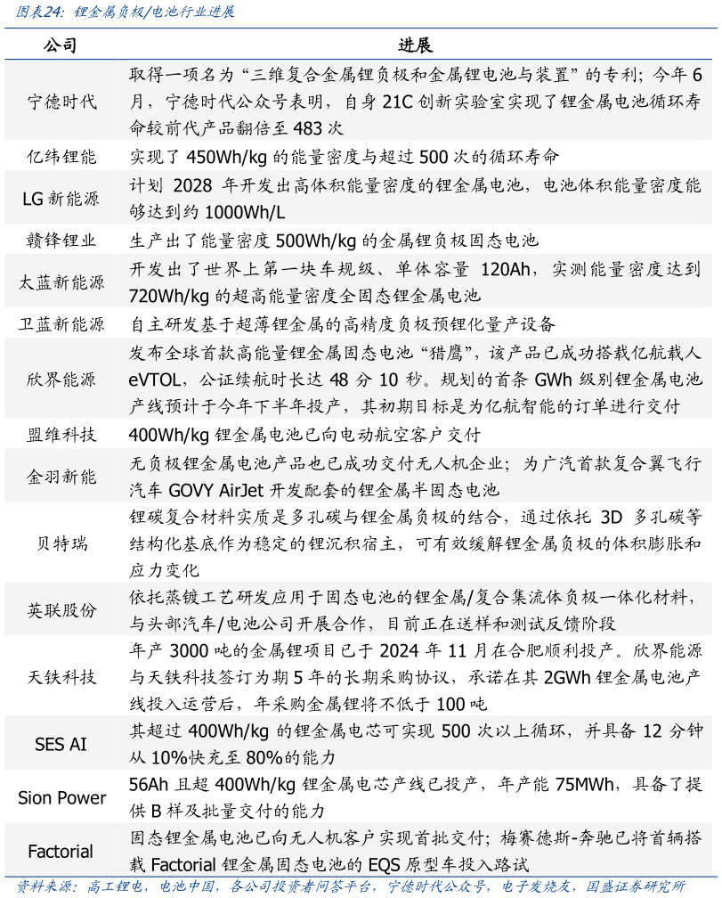
对于英联股份而言,其依托蒸镀工艺研发锂金属复合集流体负极一体化材料,可应用于固态电池产品。目前该产品已与头部汽车电池公司开展合作,处于送样和测试阶段。