精选问答
行业数据
查看更多
VIP权益
登录 | 注册
> 数据图表
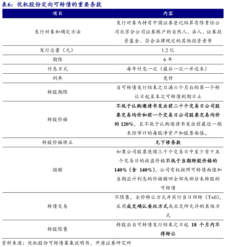
想问下各位网友优机股份定向可转债的重要条款
2025-8-0
优机股份本次拟发行债券不超过 120 万张,预计募集资金总额不超过 1.2 亿元。
开源证券
综合其他
推荐问答
各位网友请教一下6、紧供给行业有望释放更强业绩弹性:有色/化工/建材/钢铁/煤炭?
想关注一下6、紧供给行业有望释放更强业绩弹性:有色/化工/建材/钢铁/煤炭?
谁能回答5、政策不变盘,春季躁动延续前一年主线?
你知道4、两融成交占比上行但未达极端值,小单净流入小幅放量?
如何才能3、除商业航天/卫星导航以外,其余热门板块成交热度均处历史中低位?