> 数据图表

如何解释奥克斯主要管理层人员

2025-8-5
如何解释奥克斯主要管理层人员
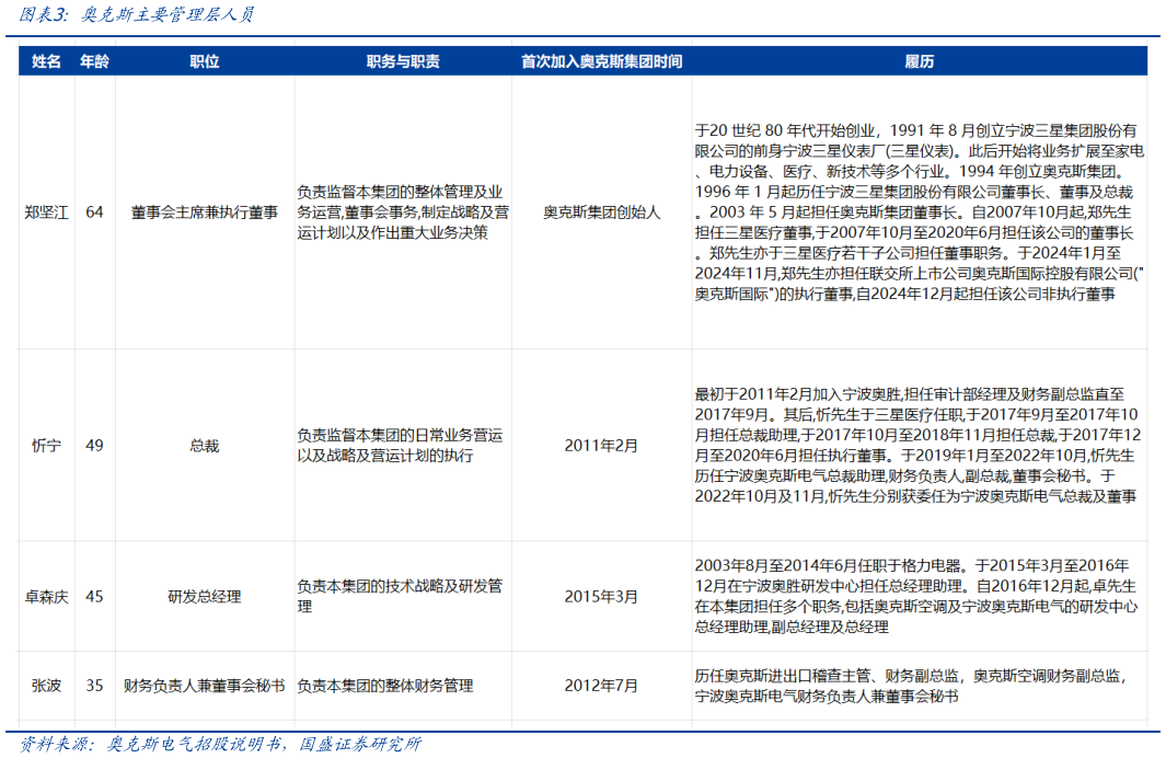
核心管理团队经验丰富:奥克斯电气主要管理层由创始人郑坚江领衔,核心成员包括自2011 年起陆续加入的总裁忻宁、研发总经理卓森庆及财务负责人张波,分别负责集团战略执行、技术研发与财务管理等关键职能。