> 数据图表

一起讨论下北证vs沪深:资金占用、参与方式、市值要求等是打新核心差别

2025-8-0
一起讨论下北证vs沪深:资金占用、参与方式、市值要求等是打新核心差别
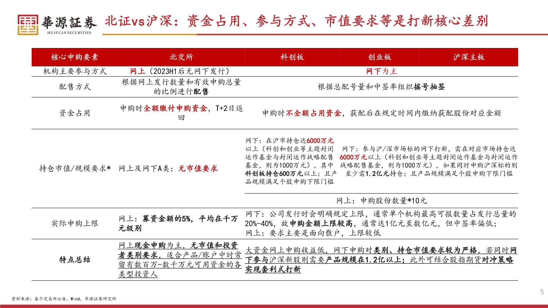
北证vs沪深:资金占用、参与方式、市值要求等是打新核心差别核心申购要素北交所科创板创业板网下为主沪深主板根据总配号量和中签率组织摇号抽签机构主要参与方式网上(2023H1后无网下发行)配售方式资金占用根据网上发行数量和有效申购总量的比例进行配售申购时全额缴付申购资金,T+2日返回持仓市值/规模要求* 网上及网下A类:无市值要求申购时不全额占用资金,获配后在规定时间内缴纳获配股份对应金额网下:在沪市持仓达6000万元以上(科创和创业等主题封闭运作基金与封闭运作战略配售基金,则为1000万元),其中科创板持仓600万元以上;且产品规模满足个股申购下限门槛网下:参与沪/深市场标的网下打新,需在对应市场持仓达6000万元以上(科创和创业等主题封闭运作基金与封闭运作战略配售基金,则为1000万元),如果同时申购沪深标的则至少需1.2亿元持仓;且产品规模满足个股申购下限门槛网上:申购股份数量*10元实际申购上限网上:募资金额的5%,平均在千万元级别网下:公司发行时会明确规定上限,通常单个机构最高可报数量占发行总量的20%-40%,故申购金额上限较高,通常达1亿元至数亿元,但中签率偏低;网上:要求主要是面向散户,上限较低特点总结网上现金申购为主,无市值和投资者类别要求,适合产品/账户中时常留有数百万-数千万元可用资金的各类型投资人大资金网上申购收益低,网下申购对类别、持仓市值要求较为严格,若同时网下参与沪深新股则需要产品规模在1.2亿以上;此外可结合股指期货对冲策略实现套利式打新资料来源:各个交易所公告,Wind,华源证券研究所5