> 数据图表

想问下各位网友2.2.2 内部举措:寿险公司积极推动产品转型

2025-8-5
想问下各位网友2.2.2 内部举措:寿险公司积极推动产品转型
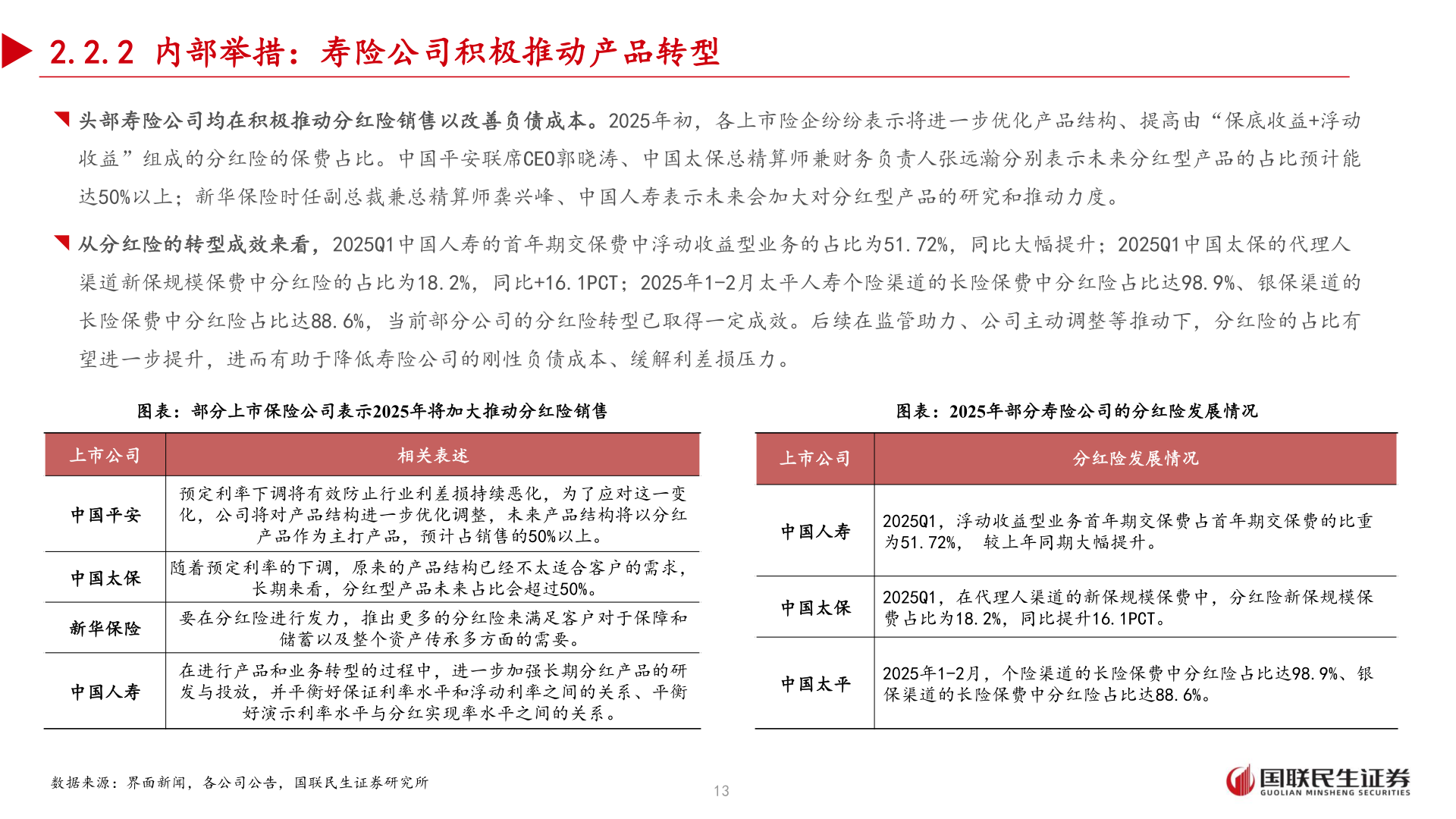
2.2.2 内部举措:寿险公司积极推动产品转型◥ 头部寿险公司均在积极推动分红险销售以改善负债成本。2025年初,各上市险企纷纷表示将进一步优化产品结构、提高由“保底收益+浮动收益”组成的分红险的保费占比。中国平安联席CEO郭晓涛、中国太保总精算师兼财务负责人张远瀚分别表示未来分红型产品的占比预计能达50%以上;新华保险时任副总裁兼总精算师龚兴峰、中国人寿表示未来会加大对分红型产品的研究和推动力度。◥ 从分红险的转型成效来看,2025Q1中国人寿的首年期交保费中浮动收益型业务的占比为51.72%,同比大幅提升;2025Q1中国太保的代理人渠道新保规模保费中分红险的占比为18.2%,同比+16.1PCT;2025年1-2月太平人寿个险渠道的长险保费中分红险占比达98.9%、银保渠道的长险保费中分红险占比达88.6%,当前部分公司的分红险转型已取得一定成效。后续在监管助力、公司主动调整等推动下,分红险的占比有望进一步提升,进而有助于降低寿险公司的刚性负债成本、缓解利差损压力。图表:部分上市保险公司表示2025年将加大推动分红险销售图表:2025年部分寿险公司的分红险发展情况上市公司中国平安中国太保新华保险相关表述上市公司分红险发展情况预定利率下调将有效防止行业利差损持续恶化,为了应对这一变化,公司将对产品结构进一步优化调整,未来产品结构将以分红产品作为主打产品,预计占销售的50%以上。随着预定利率的下调,原来的产品结构已经不太适合客户的需求,长期来看,分红型产品未来占比会超过50%。要在分红险进行发力,推出更多的分红险来满足客户对于保障和储蓄以及整个资产传承多方面的需要。中国人寿2025Q1,浮动收益型业务首年期交保费占首年期交保费的比重为51.72%, 较上年同期大幅提升。中国太保2025Q1,在代理人渠道的新保规模保费中,分红险新保规模保费占比为18.2%,同比提升16.1PCT。中国人寿在进行产品和业务转型的过程中,进一步加强长期分红产品的研发与投放,并平衡好保证利率水平和浮动利率之间的关系、平衡好演示利率水平与分红实现率水平之间的关系。中国太平2025年1-2月,个险渠道的长险保费中分红险占比达98.9%、银保渠道的长险保费中分红险占比达88.6%。数据来源:界面新闻,各公司公告,国联民生证券研究所13