> 数据图表想问下各位网友本周关注:脑机接口行业更新及标的梳理
2025-8-6
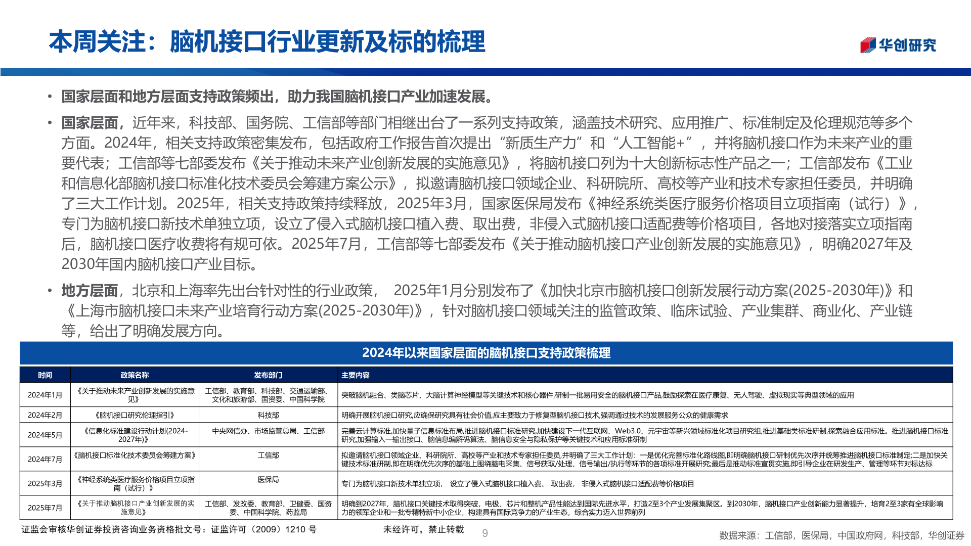
本周关注:脑机接口行业更新及标的梳理• 国家层面和地方层面支持政策频出,助力我国脑机接口产业加速发展。• 国家层面,近年来,科技部、国务院、工信部等部门相继出台了一系列支持政策,涵盖技术研究、应用推广、标准制定及伦理规范等多个方面。2024年,相关支持政策密集发布,包括政府工作报告首次提出“新质生产力”和“人工智能+”,并将脑机接口作为未来产业的重要代表;工信部等七部委发布《关于推动未来产业创新发展的实施意见》,将脑机接口列为十大创新标志性产品之一;工信部发布《工业和信息化部脑机接口标准化技术委员会筹建方案公示》,拟邀请脑机接口领域企业、科研院所、高校等产业和技术专家担任委员,并明确了三大工作计划。2025年,相关支持政策持续释放,2025年3月,国家医保局发布《神经系统类医疗服务价格项目立项指南(试行)》,专门为脑机接口新技术单独立项,设立了侵入式脑机接口植入费、取出费,非侵入式脑机接口适配费等价格项目,各地对接落实立项指南后,脑机接口医疗收费将有规可依。2025年7月,工信部等七部委发布《关于推动脑机接口产业创新发展的实施意见》,明确2027年及2030年国内脑机接口产业目标。• 地方层面,北京和上海率先出台针对性的行业政策, 2025年1月分别发布了《加快北京市脑机接口创新发展行动方案(2025-2030年)》和《上海市脑机接口未来产业培育行动方案(2025-2030年)》,针对脑机接口领域关注的监管政策、临床试验、产业集群、商业化、产业链等,给出了明确发展方向。2024年以来国家层面的脑机接口支持政策梳理时间政策名称发布部门主要内容2024年1月《关于推动未来产业创新发展的实施意工信部、教育部、科技部、交通运输部、见》文化和旅游部、国资委、中国科学院突破脑机融合、类脑芯片、大脑计算神经模型等关键技术和核心器件,研制一批易用安全的脑机接口产品,鼓励探索在医疗康复、无人驾驶、虚拟现实等典型领域的应用2024年2月《脑机接口研究伦理指引》科技部明确开展脑机接口研究,应确保研究具有社会价值,应主要致力于修复型脑机接口技术,强调通过技术的发展服务公众的健康需求2024年5月2024年7月2025年3月2025年7月《信息化标准建设行动计划(2024-中央网信办、市场监管总局、工信部2027年)》《脑机接口标准化技术委员会筹建方案》《神经系统类医疗服务价格项目立项指南(试行)》工信部医保局完善云计算标准,加快量子信息标准布局,推进脑机接口标准研究,加快建设下一代互联网、Web3.0、元宇宙等新兴领域标准化项目研究组,推进基础类标准研制,探索融合应用标准。推进脑机接口标准研究,加强输入一输出接口、脑信息编解码算法、脑信息安全与隐私保护等关键技术和应用标准研制拟邀请脑机接口领域企业、科研院所、高校等产业和技术专家担任委员,并明确了三大工作计划:一是优化完善标准化路线图,即明确脑机接口研制优先次序并统筹推进脑机接口标准制定;二是加快关键技术标准研制,即在明确优先次序的基础上围绕脑电采集、信号获取/处理、信号输出/执行等环节的各项标准开展研究;最后是推动标准宣贯实施,即引导企业在研发生产、管理等环节对标达标专门为脑机接口新技术单独立项, 设立了侵入式脑机接口植入费、 取出费, 非侵入式脑机接口适配费等价格项目《关于推动脑机接口产业创新发展的实工信部、发改委、教育部、卫健委、国资施意见》委、中国科学院、药监局明确到2027年,脑机接口关键技术取得突破,电极、芯片和整机产品性能达到国际先进水平,打造2至3个产业发展集聚区。到2030年,脑机接口产业创新能力显著提升,培育2至3家有全球影响力的领军企业和一批专精特新中小企业,构建具有国际竞争力的产业生态,综合实力迈入世界前列此页包含机密资料,其全部或任何部分不可被复制或再发送。本页不构成对任何产品的要约出售/购买、招揽或建议。关于免责声明全文,详见本PPT最后部分。9数据来源:工信部,医保局,中国政府网,科技部,华创证券