精选问答
行业数据
查看更多
VIP权益
登录 | 注册
> 数据图表
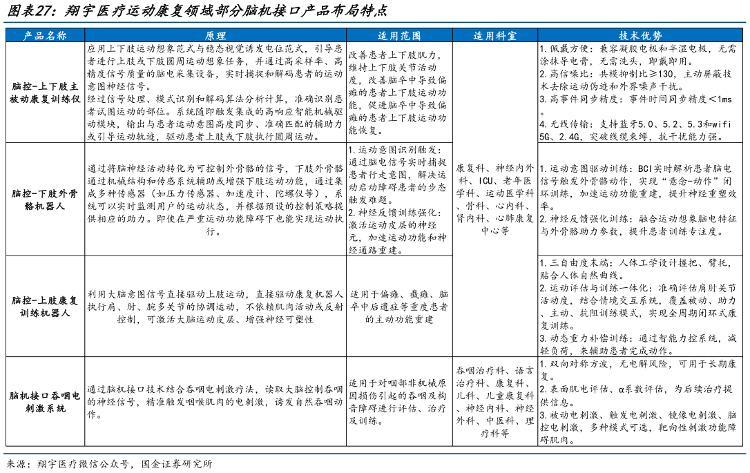
如何解释翔宇医疗运动康复领域部分脑机接口产品布局特点
2025-8-6
脑电信号触发设备动作后,实时触觉反馈强化“大脑-肢体”神经回路重建。
国金证券
健康医疗
推荐问答
想问下各位网友可比公司估值表?
谁知道2017-2024 年公司各地区销售收入占比?
如何解释2017-2024 年公司海外销售收入(亿)?
一起讨论下NGF 抗体竞争格局(截至 2026 年 2 月 1 日)?
怎样理解EP-9001A 临床结果?