> 数据图表

请问一下功能高分子材料主要包含粘合树脂、功能复合材料及其它类别

2025-8-1
请问一下功能高分子材料主要包含粘合树脂、功能复合材料及其它类别
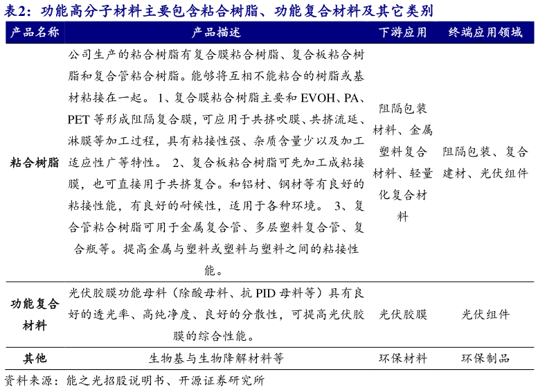
公司生产的功能高分子材料系在公司多年积累的接枝技术基础上迭代和延伸发展起来的。其中,粘合树脂是目前的主要类别,应用于阻隔包装、复合建材等领域。其他功能高分子材料还包括功能复合材料,通过有机无机功能复合技术生产而成。功能复合材料在新能源、航空航天、电子电器等行业获得应用。公司目前重点发展方向是新能源领域,如应用于光伏胶膜的除酸母料、抗 PID 母料等。