> 数据图表

如何看待2.1 脑机接口上游受限于半导体产业发展水平,原材料供应依赖进口

2025-8-2
如何看待2.1 脑机接口上游受限于半导体产业发展水平,原材料供应依赖进口
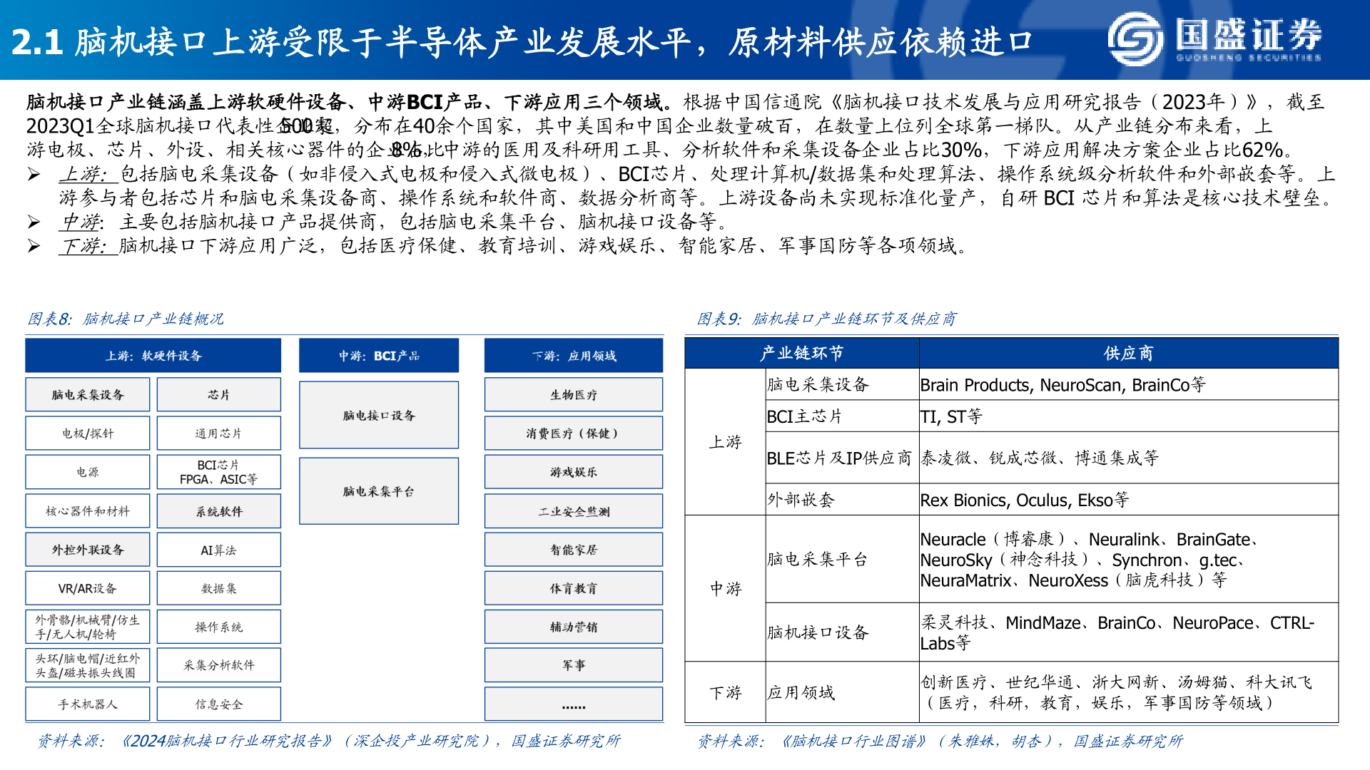
2.1 脑机接口上游受限于半导体产业发展水平,原材料供应依赖进口脑机接口产业链涵盖上游软硬件设备、中游BCI产品、下游应用三个领域。根据中国信通院《脑机接口技术发展与应用研究报告(2023年)》,截至2023Q1全球脑机接口代表性企业超500家,分布在40余个国家,其中美国和中国企业数量破百,在数量上位列全球第一梯队。从产业链分布来看,上游电极、芯片、外设、相关核心器件的企业占比8%,中游的医用及科研用工具、分析软件和采集设备企业占比30%,下游应用解决方案企业占比62%。➢ 上游:包括脑电采集设备(如非侵入式电极和侵入式微电极)、BCI芯片、处理计算机/数据集和处理算法、操作系统级分析软件和外部嵌套等。上游参与者包括芯片和脑电采集设备商、操作系统和软件商、数据分析商等。上游设备尚未实现标准化量产,自研 BCI 芯片和算法是核心技术壁垒。➢ 中游:主要包括脑机接口产品提供商,包括脑电采集平台、脑机接口设备等。➢ 下游:脑机接口下游应用广泛,包括医疗保健、教育培训、游戏娱乐、智能家居、军事国防等各项领域。图表8:脑机接口产业链概况图表9:脑机接口产业链环节及供应商产业链环节供应商脑电采集设备Brain Products, NeuroScan, BrainCo等BCI主芯片TI, ST等BLE芯片及IP供应商 泰凌微、锐成芯微、博通集成等外部嵌套Rex Bionics, Oculus, Ekso等脑电采集平台Neuracle(博睿康)、Neuralink、BrainGate、NeuroSky(神念科技)、Synchron、g.tec、NeuraMatrix、NeuroXess(脑虎科技)等上游中游脑机接口设备柔灵科技、MindMaze、BrainCo、NeuroPace、CTRL-Labs等下游 应用领域创新医疗、世纪华通、浙大网新、汤姆猫、科大讯飞(医疗,科研,教育,娱乐,军事国防等领域)资料来源:《2024脑机接口行业研究报告》(深企投产业研究院),国盛证券研究所资料来源:《脑机接口行业图谱》(朱雅姝,胡杏),国盛证券研究所