> 数据图表

请问一下4. 全球脑机接口快速发展,海外脑机接口公司各放异彩

2025-8-2
请问一下4. 全球脑机接口快速发展,海外脑机接口公司各放异彩
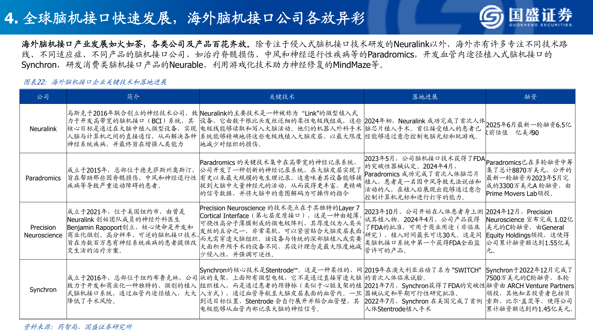
4. 全球脑机接口快速发展,海外脑机接口公司各放异彩海外脑机接口产业发展如火如荼,各类公司及产品百花齐放。除专注于侵入式脑机接口技术研发的Neuralink以外,海外亦有许多专注不同技术路线、不同适应症、不同产品的脑机接口公司,如治疗脊髓损伤、中风和神经退行性疾病等的Paradromics,开发血管内途径植入式脑机接口的Synchron,研发消费类脑机接口产品的Neurable,利用游戏化技术助力神经修复的MindMaze等。图表22:海外脑机接口企业关键技术和落地进展公司简介关键技术落地进展融资Neuralink马斯克于2016年联合创立的神经技术公司,致力于开发高带宽的脑机接口(BCI)系统,其核心目标是通过在大脑中植入微型设备,实现人脑与计算机之间的直接通信,从而解决各种神经系统疾病,并最终旨在增强人类能力Neuralink的主要技术是一种被称为“Link”的微型植入式设备,它由数千根比头发丝还细的柔性电极线组成,这些电极线能够读取和写入大脑活动。他们的机器人外科手术系统能够精确地将这些电极线植入大脑皮层,以最大限度地减少对组织的损伤。2024年初,Neuralink 成功完成了首次人体脑芯片植入手术。首位接受植入的患者已经能够通过意念控制电脑光标和玩游戏。2025年6月最新一轮融资6.5亿美元,投前估值亿美元。90Paradromics成立于2015年,总部位于德克萨斯州奥斯汀,旨在帮助那些因脊髓损伤、中风和神经退行性疾病等导致严重运动障碍的患者。Paradromics 的关键技术集中在高带宽的神经记录系统,公司开发了一种创新的神经记录系统,在大脑皮层实现了有史以来最大规模的电生理记录,这意味着其设备能够捕捉到大脑中大量神经元的活动,从而获得更丰富、更精确的信号数据,并将大脑中的意图解码为可操作的指令2023年5月,公司脑机接口技术获得了FDA的突破性器械认定。2024年4月,Paradromics 成功完成了首次人体脑芯片植入,患者是一名因中风导致无法说话和活动的人,在植入后展现出能够通过意念控制计算机光标和进行打字的能力。Paradromics已在多轮融资中筹集了总计8870万美元,公开的最新一轮融资为2023年5月完成的3300万美元A 轮融资,由Prime Movers Lab领投。PrecisionNeuroscience成立于2021年,位于美国纽约市,由曾是Neuralink 创始团队成员的神经外科医生Benjamin Rapoport创立,核心使命是开发和商业化微创、高分辨率、可逆的脑机接口技术,旨在为数百万患有神经系统疾病的患者提供改变生活的治疗方案。Precision Neuroscience 的技术亮点在于其独特的Layer 7 Cortical Interface(第七层皮质接口),这是一种由超薄、可挠性高分子薄膜制成的微电极阵列,其厚度仅为人类头发丝的五分之一,非常柔软,可以紧密贴合大脑皮层表面,而无需穿透大脑组织。该设备与传统的深部脑植入或需要大面积开颅手术的设备不同,其设计理念是最大限度地减少侵入性,并强调可逆性。2023年10月,公司开始在人体患者身上测试其植入物。2024年4月,公司产品获得了FDA的批准,可用于商业用途(非临床研究),植入时间最长可达30天。这是同类脑机接口系统中第一个获得FDA全面监管许可的产品。2024年12月,Precision Neuroscience 宣布完成 1.02亿美元的C轮融资,由General Equity Holdings领投,这使得公司累计融资额达到1.55亿美元。Synchron成立于2016年,总部位于纽约布鲁克林,公司致力于开发和商业化一种独特的、微创的植入式脑机接口系统,通过血管内途径植入,大大降低了手术风险。Synchron的核心技术是Stentrode 。这是一种柔性的、网状的支架,上面附有微型电极,它不是通过直接穿透大脑组织植入,而是通过患者的颈静脉(类似于心脏支架的植入方式),通过血管导航至大脑皮层表面的血管内。一旦到达目标位置,Stentrode 会自行展开并贴合血管壁,其电极能够从血管内部记录大脑的神经信号。2019年在澳大利亚启动了名为 "SWITCH" 的首次人体临床试验。2021年7月,Synchron获得了FDA的突破性器械认定和早期可行性研究批准。2022年7月,Synchron 在美国完成了首例人体Stentrode植入手术Synchron于2022年12月完成了7500万美元的C轮融资,本轮融资由 ARCH Venture Partners 领投,其他知名投资者包括贝索斯、比尔·盖茨等,使得公司累计融资额达到约1.45亿美元。资料来源:药智局,国盛证券研究所