> 数据图表谁知道移动首条空芯光纤商用或标志国内提速
2025-8-2
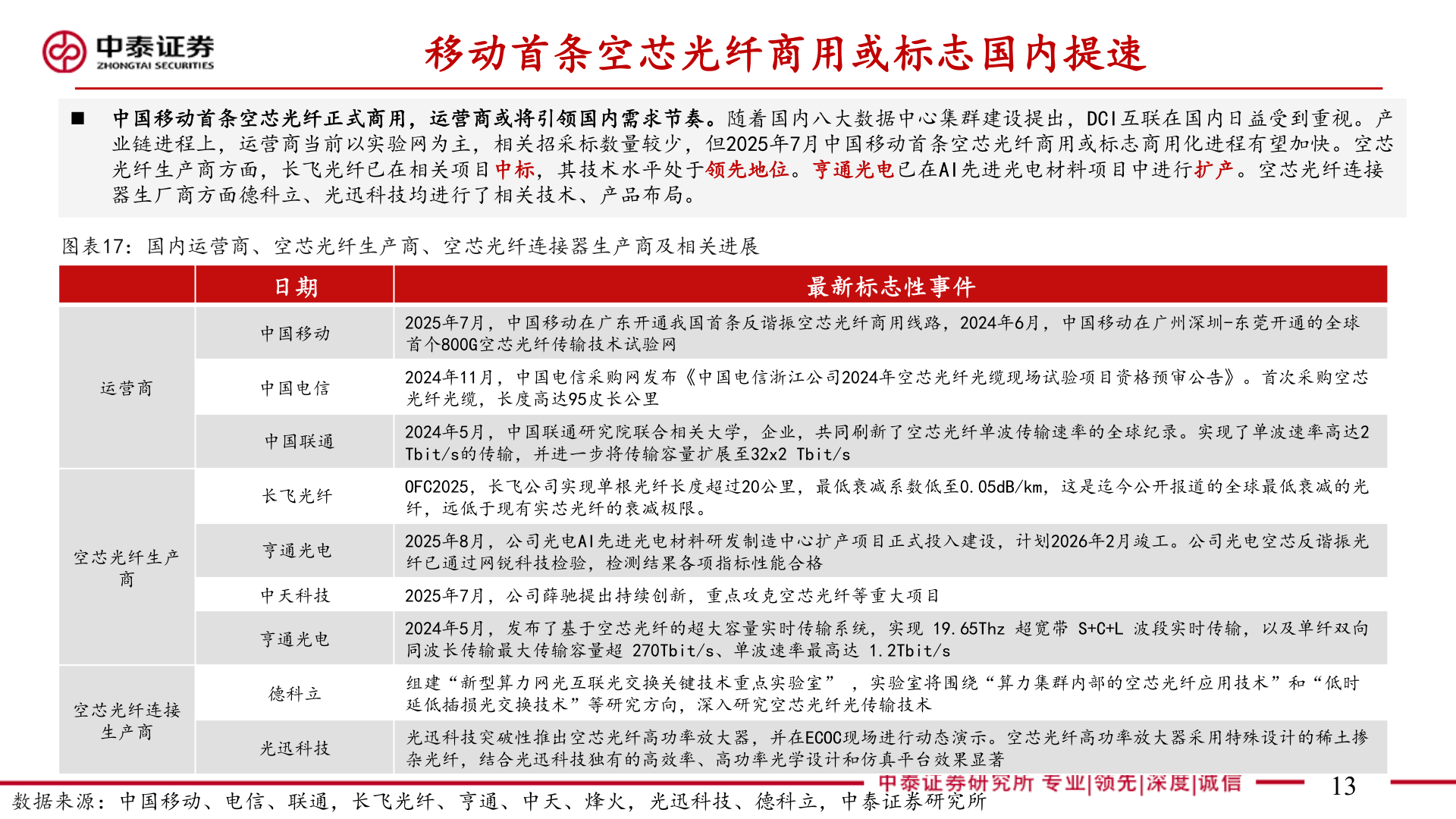
移动首条空芯光纤商用或标志国内提速◼ 中国移动首条空芯光纤正式商用,运营商或将引领国内需求节奏。随着国内八大数据中心集群建设提出,DCI互联在国内日益受到重视。产业链进程上,运营商当前以实验网为主,相关招采标数量较少,但2025年7月中国移动首条空芯光纤商用或标志商用化进程有望加快。空芯光纤生产商方面,长飞光纤已在相关项目中标,其技术水平处于领先地位。亨通光电已在AI先进光电材料项目中进行扩产。空芯光纤连接器生厂商方面德科立、光迅科技均进行了相关技术、产品布局。图表17:国内运营商、空芯光纤生产商、空芯光纤连接器生产商及相关进展日期中国移动2025年7月,中国移动在广东开通我国首条反谐振空芯光纤商用线路,2024年6月,中国移动在广州深圳-东莞开通的全球首个800G空芯光纤传输技术试验网最新标志性事件运营商中国电信2024年11月,中国电信采购网发布《中国电信浙江公司2024年空芯光纤光缆现场试验项目资格预审公告》。首次采购空芯光纤光缆,长度高达95皮长公里添加标题中国联通长飞光纤亨通光电2024年5月,中国联通研究院联合相关大学,企业,共同刷新了空芯光纤单波传输速率的全球纪录。实现了单波速率高达2 Tbit/s的传输,并进一步将传输容量扩展至32x2 Tbit/sOFC2025,长飞公司实现单根光纤长度超过20公里,最低衰减系数低至0.05dB/km,这是迄今公开报道的全球最低衰减的光纤,远低于现有实芯光纤的衰减极限。2025年8月,公司光电AI先进光电材料研发制造中心扩产项目正式投入建设,计划2026年2月竣工。公司光电空芯反谐振光纤已通过网锐科技检验,检测结果各项指标性能合格中天科技2025年7月,公司薛驰提出持续创新,重点攻克空芯光纤等重大项目亨通光电德科立光迅科技2024年5月,发布了基于空芯光纤的超大容量实时传输系统,实现 19.65Thz 超宽带 S+C+L 波段实时传输,以及单纤双向同波长传输最大传输容量超 270Tbit/s、单波速率最高达 1.2Tbit/s组建“新型算力网光互联光交换关键技术重点实验室” ,实验室将围绕“算力集群内部的空芯光纤应用技术”和“低时延低插损光交换技术”等研究方向,深入研究空芯光纤光传输技术光迅科技突破性推出空芯光纤高功率放大器,并在ECOC现场进行动态演示。空芯光纤高功率放大器采用特殊设计的稀土掺杂光纤,结合光迅科技独有的高效率、高功率光学设计和仿真平台效果显著空芯光纤生产商空芯光纤连接生产商数据来源:中国移动、电信、联通,长飞光纤、亨通、中天、烽火,光迅科技、德科立,中泰证券研究所13