> 数据图表

如何了解国家发改委:上半年发展改革形势通报会

2025-8-6
如何了解国家发改委:上半年发展改革形势通报会
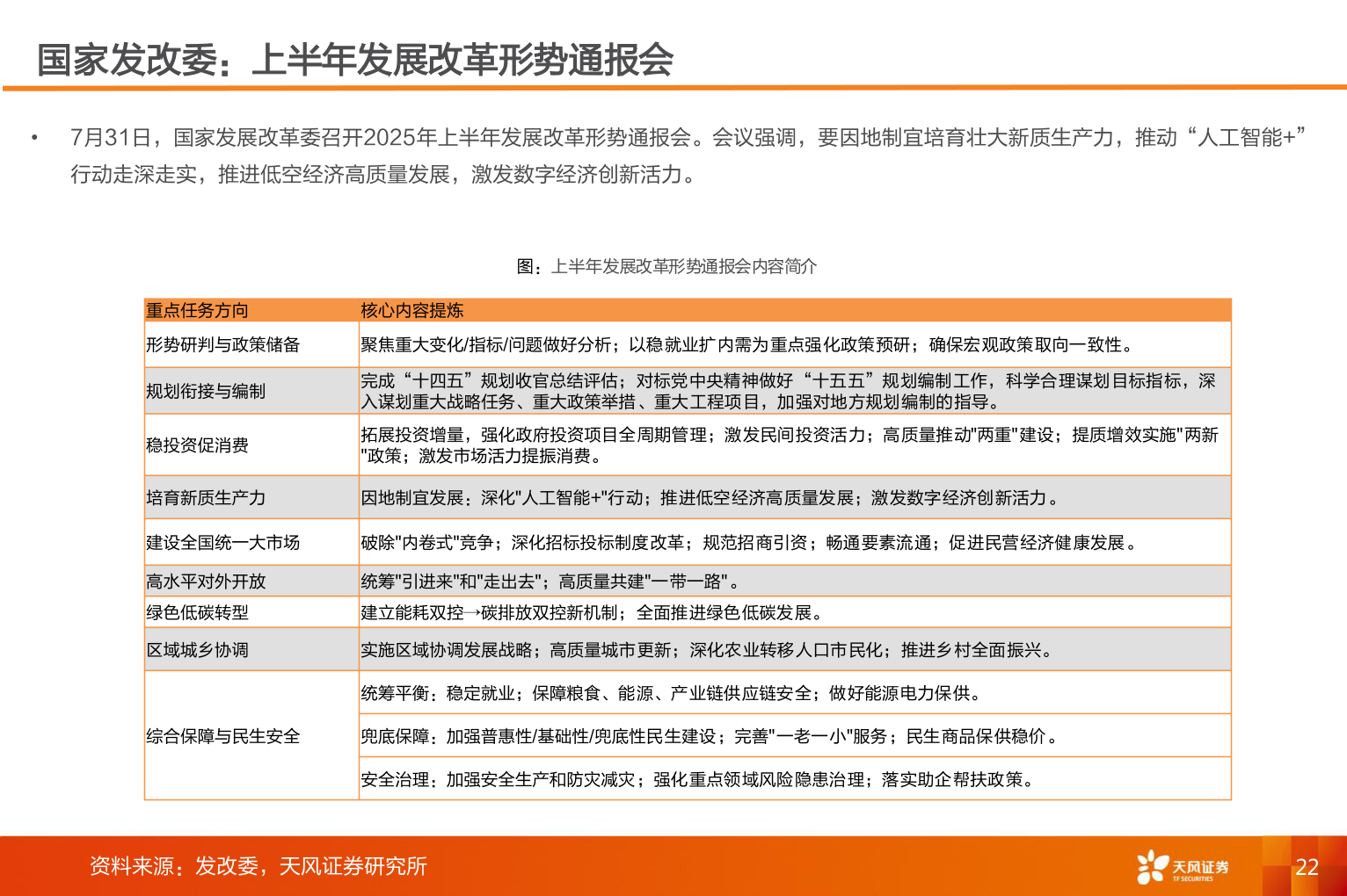
国家发改委:上半年发展改革形势通报会•7月31日,国家发展改革委召开2025年上半年发展改革形势通报会。会议强调,要因地制宜培育壮大新质生产力,推动“人工智能+”行动走深走实,推进低空经济高质量发展,激发数字经济创新活力。重点任务方向核心内容提炼图:上半年发展改革形势通报会内容简介形势研判与政策储备聚焦重大变化/指标/问题做好分析;以稳就业扩内需为重点强化政策预研;确保宏观政策取向一致性。规划衔接与编制稳投资促消费完成“十四五”规划收官总结评估;对标党中央精神做好“十五五”规划编制工作,科学合理谋划目标指标,深入谋划重大战略任务、重大政策举措、重大工程项目,加强对地方规划编制的指导。拓展投资增量,强化政府投资项目全周期管理;激发民间投资活力;高质量推动"两重"建设;提质增效实施"两新"政策;激发市场活力提振消费。培育新质生产力因地制宜发展:深化"人工智能+"行动;推进低空经济高质量发展;激发数字经济创新活力。建设全国统一大市场破除"内卷式"竞争;深化招标投标制度改革;规范招商引资;畅通要素流通;促进民营经济健康发展。高水平对外开放绿色低碳转型统筹"引进来"和"走出去";高质量共建"一带一路"。建立能耗双控→碳排放双控新机制;全面推进绿色低碳发展。区域城乡协调实施区域协调发展战略;高质量城市更新;深化农业转移人口市民化;推进乡村全面振兴。统筹平衡:稳定就业;保障粮食、能源、产业链供应链安全;做好能源电力保供。综合保障与民生安全兜底保障:加强普惠性/基础性/兜底性民生建设;完善"一老一小"服务;民生商品保供稳价。安全治理:加强安全生产和防灾减灾;强化重点领域风险隐患治理;落实助企帮扶政策。资料来源:发改委,天风证券研究所22