> 数据图表如何了解脑机接口:临床技术突破频传,政策端加速产业发展,脑机接口迎商业化元年
2025-8-0
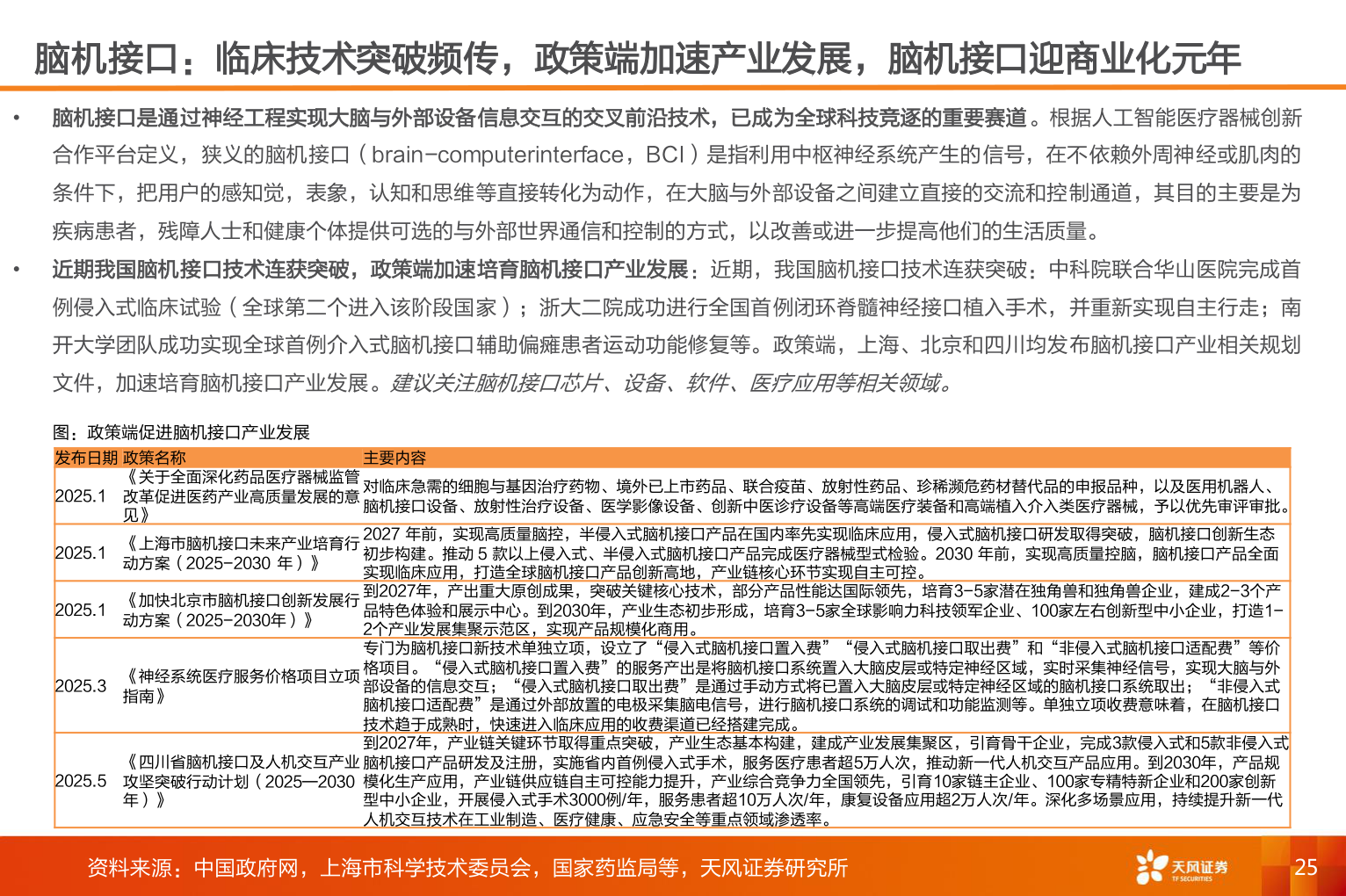
脑机接口:临床技术突破频传,政策端加速产业发展,脑机接口迎商业化元年• 脑机接口是通过神经工程实现大脑与外部设备信息交互的交叉前沿技术,已成为全球科技竞逐的重要赛道。根据人工智能医疗器械创新合作平台定义,狭义的脑机接口(brain-computerinterface,BCI)是指利用中枢神经系统产生的信号,在不依赖外周神经或肌肉的条件下,把用户的感知觉,表象,认知和思维等直接转化为动作,在大脑与外部设备之间建立直接的交流和控制通道,其目的主要是为疾病患者,残障人士和健康个体提供可选的与外部世界通信和控制的方式,以改善或进一步提高他们的生活质量。• 近期我国脑机接口技术连获突破,政策端加速培育脑机接口产业发展:近期,我国脑机接口技术连获突破:中科院联合华山医院完成首例侵入式临床试验(全球第二个进入该阶段国家);浙大二院成功进行全国首例闭环脊髓神经接口植入手术,并重新实现自主行走;南开大学团队成功实现全球首例介入式脑机接口辅助偏瘫患者运动功能修复等。政策端,上海、北京和四川均发布脑机接口产业相关规划文件,加速培育脑机接口产业发展。建议关注脑机接口芯片、设备、软件、医疗应用等相关领域。图:政策端促进脑机接口产业发展发布日期 政策名称2025.1《关于全面深化药品医疗器械监管改革促进医药产业高质量发展的意见》2025.1《上海市脑机接口未来产业培育行动方案(2025-2030 年)》2025.1《加快北京市脑机接口创新发展行动方案(2025-2030年)》2025.3《神经系统医疗服务价格项目立项指南》2025.5《四川省脑机接口及人机交互产业攻坚突破行动计划(2025—2030年)》主要内容对临床急需的细胞与基因治疗药物、境外已上市药品、联合疫苗、放射性药品、珍稀濒危药材替代品的申报品种,以及医用机器人、脑机接口设备、放射性治疗设备、医学影像设备、创新中医诊疗设备等高端医疗装备和高端植入介入类医疗器械,予以优先审评审批。2027 年前,实现高质量脑控,半侵入式脑机接口产品在国内率先实现临床应用,侵入式脑机接口研发取得突破,脑机接口创新生态初步构建。推动 5 款以上侵入式、半侵入式脑机接口产品完成医疗器械型式检验。2030 年前,实现高质量控脑,脑机接口产品全面实现临床应用,打造全球脑机接口产品创新高地,产业链核心环节实现自主可控。到2027年,产出重大原创成果,突破关键核心技术,部分产品性能达国际领先,培育3-5家潜在独角兽和独角兽企业,建成2-3个产品特色体验和展示中心。到2030年,产业生态初步形成,培育3-5家全球影响力科技领军企业、100家左右创新型中小企业,打造1-2个产业发展集聚示范区,实现产品规模化商用。专门为脑机接口新技术单独立项,设立了“侵入式脑机接口置入费”“侵入式脑机接口取出费”和“非侵入式脑机接口适配费”等价格项目。“侵入式脑机接口置入费”的服务产出是将脑机接口系统置入大脑皮层或特定神经区域,实时采集神经信号,实现大脑与外部设备的信息交互;“侵入式脑机接口取出费”是通过手动方式将已置入大脑皮层或特定神经区域的脑机接口系统取出;“非侵入式脑机接口适配费”是通过外部放置的电极采集脑电信号,进行脑机接口系统的调试和功能监测等。单独立项收费意味着,在脑机接口技术趋于成熟时,快速进入临床应用的收费渠道已经搭建完成。到2027年,产业链关键环节取得重点突破,产业生态基本构建,建成产业发展集聚区,引育骨干企业,完成3款侵入式和5款非侵入式脑机接口产品研发及注册,实施省内首例侵入式手术,服务医疗患者超5万人次,推动新一代人机交互产品应用。到2030年,产品规模化生产应用,产业链供应链自主可控能力提升,产业综合竞争力全国领先,引育10家链主企业、100家专精特新企业和200家创新型中小企业,开展侵入式手术3000例/年,服务患者超10万人次/年,康复设备应用超2万人次/年。深化多场景应用,持续提升新一代人机交互技术在工业制造、医疗健康、应急安全等重点领域渗透率。资料来源:中国政府网,上海市科学技术委员会,国家药监局等,天风证券研究所25