> 数据图表咨询大家央行等七部门:《关于金融支持新型工业化的指导意见》
2025-8-0
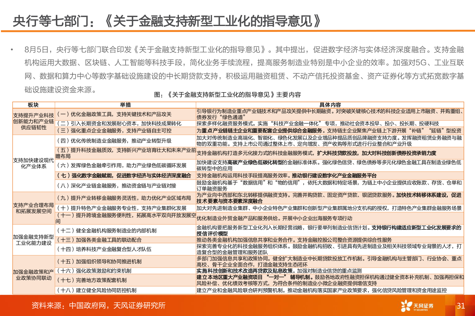
央行等七部门:《关于金融支持新型工业化的指导意见》•8月5日,央行等七部门联合印发《关于金融支持新型工业化的指导意见》。其中提出,促进数字经济与实体经济深度融合。支持金融机构运用大数据、区块链、人工智能等科技手段,简化业务手续流程,提高服务制造业特别是中小企业的效率。加强对5G、工业互联网、数据和算力中心等数字基础设施建设的中长期贷款支持,积极运用融资租赁、不动产信托投资基金、资产证券化等方式拓宽数字基础设施建设资金来源。图:《关于金融支持新型工业化的指导意见》主要内容举措具体内容板块支持提升产业科技创新能力和产业链供应链韧性(一)优化金融政策工具,支持关键技术和产品攻关(二)引入长期资金和发展耐心资本,加快科技成果转化(三)强化重点企业金融服务,支持产业链自主可控(四)优化传统制造业金融服务,推动产业转型升级支持加快建设现代化产业体系(五)提升科技金融质效,支持新兴产业培育壮大和未来产业前瞻布局(六)发挥绿色金融牵引作用,助力产业绿色低碳循环发展引导银行为制造业重点产业链技术和产品攻关提供中长期融资。对突破关键核心技术的科技企业适用上市融资、并购重组、债券发行“绿色通道”探索多样化融资服务模式。实施“科技产业金融一体化” 专项,推动社会资本投早、投小、投长期、投硬科技为重点产业链链主企业和重要配套企业提供综合金融服务。支持链主企业聚焦产业链上下游开展“补链”“延链”型投资加大对传统制造业高端化、智能化、绿色化发展以及企业增品种提品质创品牌融资支持力度。发挥融资租赁业务融资与融物的双重功能。支持上市公司通过整体上市、定向增发、资产收购等形式进行行业整合和产业升级支持金融机构打造多元化接力式的科技金融服务模式,扩大科技贷款投放,加大对科技创新债券投资承销力度加快建设支持高碳产业绿色低碳化转型的金融标准体系。强化绿色信贷、绿色债券等多元化绿色金融工具在制造业绿色低碳转型中的应用(七)强化数字金融赋能,促进数字经济与实体经济深度融合 支持金融机构运用科技手段提高服务效率。推动银行建设数字化产业金融服务平台(八)深化产业链金融服务,推动资金链与产业链对接(九)提升产业转移金融服务灵活性,助力优化产业区域布局鼓励金融机构基于“数据信用”和“物的信用”,依托大数据和特定场景,为链上中小企业提供应收账款、存货、仓单和订单融资服务为产业向中西部和东北转移提供融资支持。完善并购贷款、固定资产贷款、银团贷款服务。加快技术转移体系建设,促进技术要素与资本要素深度融合(十)提升特色产业金融服务专业性,支持产业集群化发展 加大对先进制造业集群、中小企业特色产业集群和创新型产业集群属地分支机构的授权,打造特色产业集群金融服务场景(十一)提升跨境金融服务便利性,拓展高水平双向开放发展空间优化制造业外贸金融产品和服务供给。开展中小企业出海服务专项行动支持产业合理布局和拓展发展空间加强金融支持新型工业化能力建设(十二)健全金融机构服务制造业的内部机制(十三)加强各类金融工具的联动配合(十四)培养科技产业金融复合型人才队伍(十五)加强组织领导和协同推进机制加强金融政策和产业政策协同联动(十六)强化政策激励和约束机制(十七)完善地方政策配套机制(十八)建立健全风险协同防控机制资料来源:中国政府网,天风证券研究所金融机构要把服务新型工业化列入长期经营战略,银行要单列制造业信贷计划。支持银行构建适应新型工业化发展要求的授信评价模型推动各类金融机构加强信息共享和业务合作。支持金融控股公司整合资源提供综合性服务探索完善专业化的科技金融服务组织体系。鼓励金融机构招收、引进具有先进制造业及相关科技领域专业背景的人才,打造复合型的金融管理和服务团队多部门加强信息共享和政策协同。健全扩大制造业中长期贷款投放工作机制。引导金融机构与主管部门、行业协会、重点高校、骨干企业全面合作,打造金融支持生态闭环实施科技创新和技术改造再贷款及贴息政策。加强对制造业信贷的重点监测建立本地区重大产业融资项目 “一对一” 辅导机制。鼓励各地政府性融资担保机构通过健全资本补充机制、加强再担保和风险补偿、优化绩效考核等方式,为符合条件的制造业小微企业融资提供增信支持建立产业和金融风险联合研判预警机制。推动金融机构落实国家产业政策要求,强化信贷风险管理和资金用途监控31