> 数据图表想关注一下工信部等七部门:《关于推动脑机接口产业创新发展的实施意见》
2025-8-0
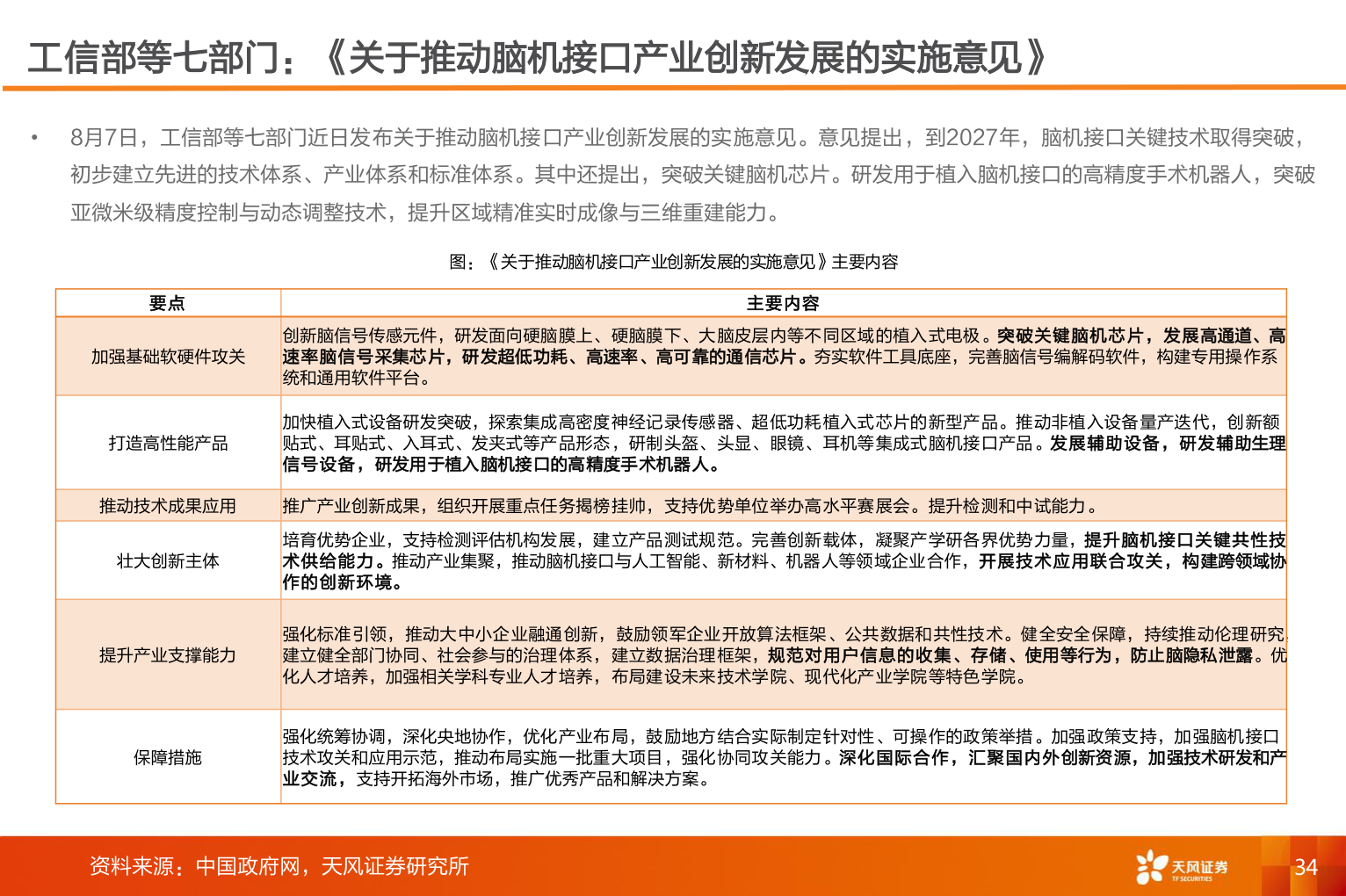
工信部等七部门:《关于推动脑机接口产业创新发展的实施意见》•8月7日,工信部等七部门近日发布关于推动脑机接口产业创新发展的实施意见。意见提出,到2027年,脑机接口关键技术取得突破,初步建立先进的技术体系、产业体系和标准体系。其中还提出,突破关键脑机芯片。研发用于植入脑机接口的高精度手术机器人,突破亚微米级精度控制与动态调整技术,提升区域精准实时成像与三维重建能力。要点加强基础软硬件攻关图:《关于推动脑机接口产业创新发展的实施意见》主要内容主要内容创新脑信号传感元件,研发面向硬脑膜上、硬脑膜下、大脑皮层内等不同区域的植入式电极。突破关键脑机芯片,发展高通道、高速率脑信号采集芯片,研发超低功耗、高速率、高可靠的通信芯片。夯实软件工具底座,完善脑信号编解码软件,构建专用操作系统和通用软件平台。打造高性能产品加快植入式设备研发突破,探索集成高密度神经记录传感器、超低功耗植入式芯片的新型产品。推动非植入设备量产迭代,创新额贴式、耳贴式、入耳式、发夹式等产品形态,研制头盔、头显、眼镜、耳机等集成式脑机接口产品。发展辅助设备,研发辅助生理信号设备,研发用于植入脑机接口的高精度手术机器人。推动技术成果应用推广产业创新成果,组织开展重点任务揭榜挂帅,支持优势单位举办高水平赛展会。提升检测和中试能力。壮大创新主体培育优势企业,支持检测评估机构发展,建立产品测试规范。完善创新载体,凝聚产学研各界优势力量,提升脑机接口关键共性技术供给能力。推动产业集聚,推动脑机接口与人工智能、新材料、机器人等领域企业合作,开展技术应用联合攻关,构建跨领域协作的创新环境。提升产业支撑能力强化标准引领,推动大中小企业融通创新,鼓励领军企业开放算法框架、公共数据和共性技术。健全安全保障,持续推动伦理研究,建立健全部门协同、社会参与的治理体系,建立数据治理框架,规范对用户信息的收集、存储、使用等行为,防止脑隐私泄露。优化人才培养,加强相关学科专业人才培养,布局建设未来技术学院、现代化产业学院等特色学院。保障措施强化统筹协调,深化央地协作,优化产业布局,鼓励地方结合实际制定针对性、可操作的政策举措。加强政策支持,加强脑机接口技术攻关和应用示范,推动布局实施一批重大项目,强化协同攻关能力。深化国际合作,汇聚国内外创新资源,加强技术研发和产业交流,支持开拓海外市场,推广优秀产品和解决方案。资料来源:中国政府网,天风证券研究所34