> 数据图表

各位网友请教一下上海市人民政府办公厅:《上海市支持企业加强基础研究 增强高质量发展新动能的若干措施》

2025-8-0
各位网友请教一下上海市人民政府办公厅:《上海市支持企业加强基础研究 增强高质量发展新动能的若干措施》
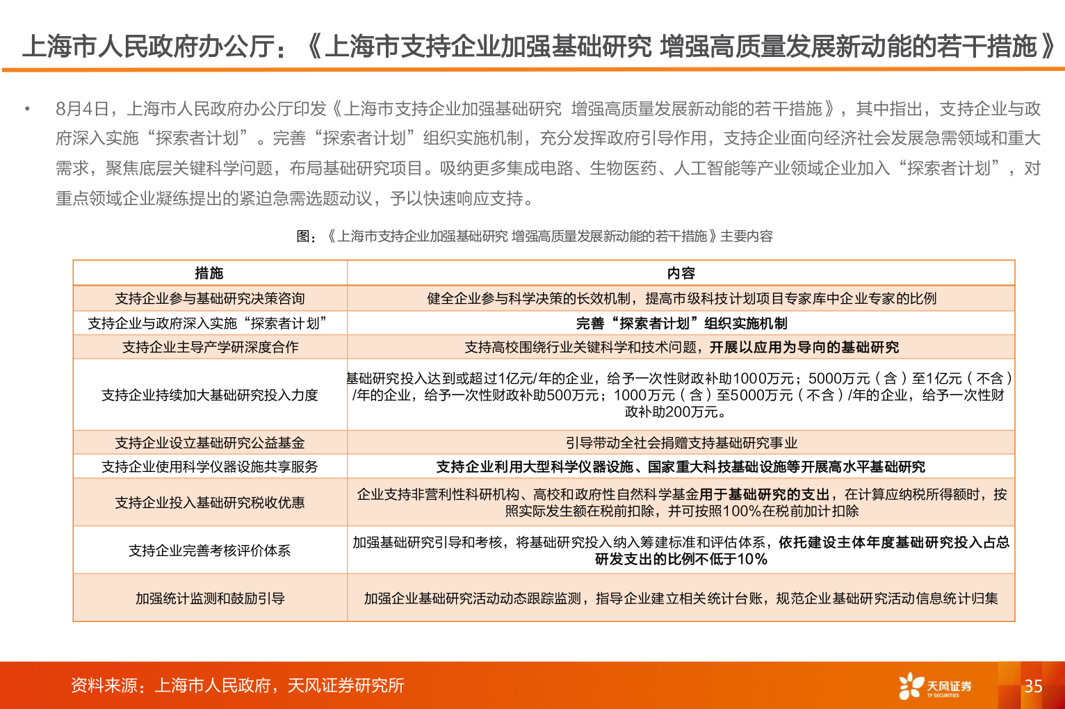
上海市人民政府办公厅:《上海市支持企业加强基础研究 增强高质量发展新动能的若干措施》•8月4日,上海市人民政府办公厅印发《上海市支持企业加强基础研究 增强高质量发展新动能的若干措施》,其中指出,支持企业与政府深入实施“探索者计划”。完善“探索者计划”组织实施机制,充分发挥政府引导作用,支持企业面向经济社会发展急需领域和重大需求,聚焦底层关键科学问题,布局基础研究项目。吸纳更多集成电路、生物医药、人工智能等产业领域企业加入“探索者计划”,对重点领域企业凝练提出的紧迫急需选题动议,予以快速响应支持。图:《上海市支持企业加强基础研究 增强高质量发展新动能的若干措施》主要内容措施内容支持企业参与基础研究决策咨询健全企业参与科学决策的长效机制,提高市级科技计划项目专家库中企业专家的比例支持企业与政府深入实施“探索者计划”完善“探索者计划”组织实施机制支持企业主导产学研深度合作支持高校围绕行业关键科学和技术问题,开展以应用为导向的基础研究支持企业持续加大基础研究投入力度基础研究投入达到或超过1亿元/年的企业,给予一次性财政补助1000万元;5000万元(含)至1亿元(不含)/年的企业,给予一次性财政补助500万元;1000万元(含)至5000万元(不含)/年的企业,给予一次性财政补助200万元。支持企业设立基础研究公益基金引导带动全社会捐赠支持基础研究事业支持企业使用科学仪器设施共享服务支持企业利用大型科学仪器设施、国家重大科技基础设施等开展高水平基础研究支持企业投入基础研究税收优惠企业支持非营利性科研机构、高校和政府性自然科学基金用于基础研究的支出,在计算应纳税所得额时,按照实际发生额在税前扣除,并可按照100%在税前加计扣除支持企业完善考核评价体系加强基础研究引导和考核,将基础研究投入纳入筹建标准和评估体系,依托建设主体年度基础研究投入占总研发支出的比例不低于10%加强统计监测和鼓励引导加强企业基础研究活动动态跟踪监测,指导企业建立相关统计台账,规范企业基础研究活动信息统计归集资料来源:上海市人民政府,天风证券研究所35