> 数据图表

如何了解全国数标委秘书处:《全国一体化算力网 安全保护要求(征求意见稿)》

2025-8-0
如何了解全国数标委秘书处:《全国一体化算力网 安全保护要求(征求意见稿)》
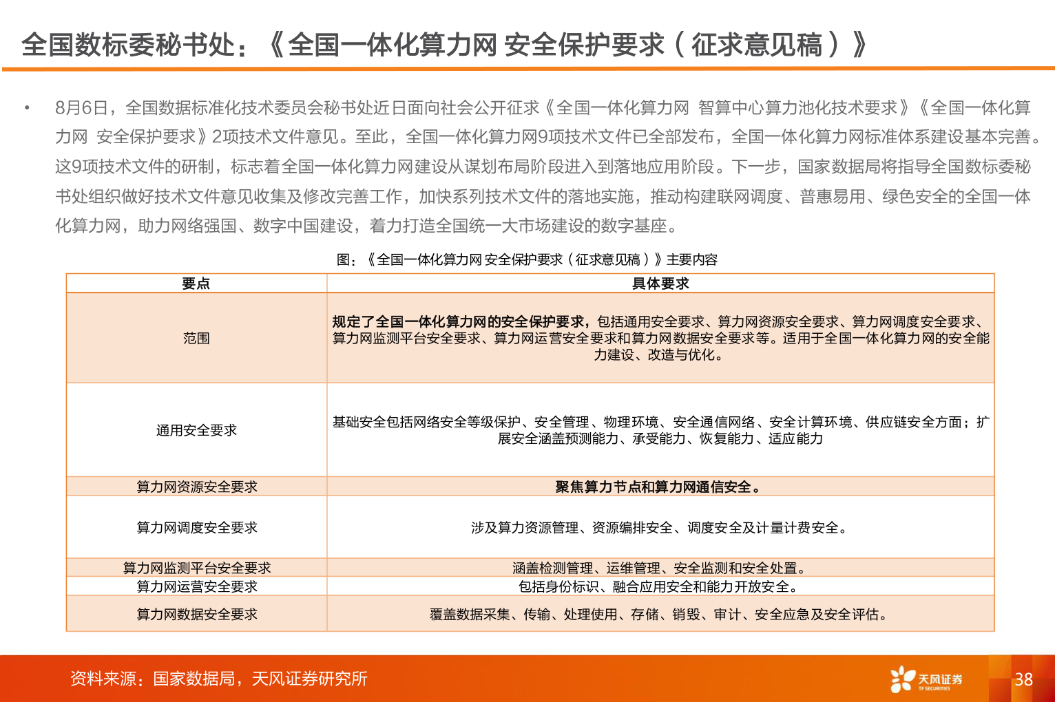
全国数标委秘书处:《全国一体化算力网 安全保护要求(征求意见稿)》•8月6日,全国数据标准化技术委员会秘书处近日面向社会公开征求《全国一体化算力网 智算中心算力池化技术要求》《全国一体化算力网 安全保护要求》2项技术文件意见。至此,全国一体化算力网9项技术文件已全部发布,全国一体化算力网标准体系建设基本完善。这9项技术文件的研制,标志着全国一体化算力网建设从谋划布局阶段进入到落地应用阶段。下一步,国家数据局将指导全国数标委秘书处组织做好技术文件意见收集及修改完善工作,加快系列技术文件的落地实施,推动构建联网调度、普惠易用、绿色安全的全国一体化算力网,助力网络强国、数字中国建设,着力打造全国统一大市场建设的数字基座。要点范围图:《全国一体化算力网 安全保护要求(征求意见稿)》主要内容具体要求规定了全国一体化算力网的安全保护要求,包括通用安全要求、算力网资源安全要求、算力网调度安全要求、算力网监测平台安全要求、算力网运营安全要求和算力网数据安全要求等。适用于全国一体化算力网的安全能力建设、改造与优化。通用安全要求基础安全包括网络安全等级保护、安全管理、物理环境、安全通信网络、安全计算环境、供应链安全方面;扩展安全涵盖预测能力、承受能力、恢复能力、适应能力算力网资源安全要求算力网调度安全要求算力网监测平台安全要求算力网运营安全要求算力网数据安全要求聚焦算力节点和算力网通信安全。涉及算力资源管理、资源编排安全、调度安全及计量计费安全。涵盖检测管理、运维管理、安全监测和安全处置。包括身份标识、融合应用安全和能力开放安全。覆盖数据采集、传输、处理使用、存储、销毁、审计、安全应急及安全评估。资料来源:国家数据局,天风证券研究所38