> 数据图表

各位网友请教一下今年以来我国发布多项政策推动固态电池发展

2025-8-2
各位网友请教一下今年以来我国发布多项政策推动固态电池发展
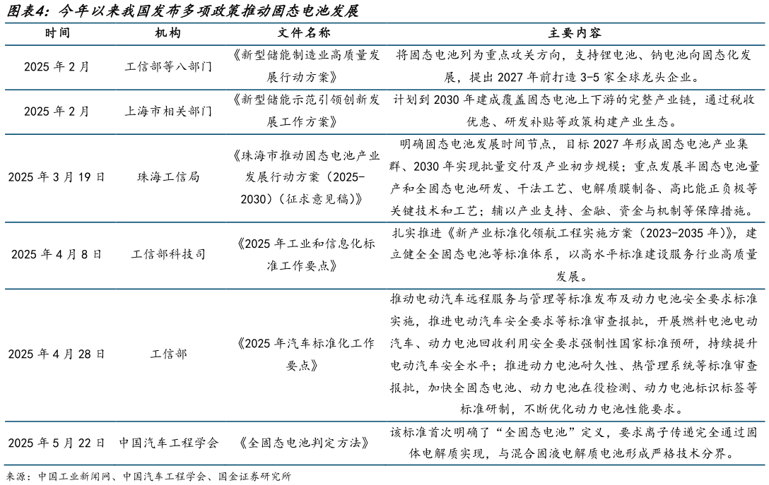
政策端已形成“中央政策定调地方试点推进”的立体化支持体系。今年以来工信部和部分地区均已发布多个政策文件支持固态电池的长期发展,从发展的 关键时间节点来看,工信部提出支持锂电池、钠电池向固态化发展,2027 年前打造 3-5 家全球龙头企业上海市相关部门提出计划到 2030 年建成覆盖固态电池上下游的完整产业链珠海工信局明确固态电池发展时间节点,目标 2027 年形成固态电池产业集群、2030 年实现批量交付及产业初步规模。