> 数据图表

我想了解一下车企对固态电池装车的时间规划

2025-8-2
我想了解一下车企对固态电池装车的时间规划
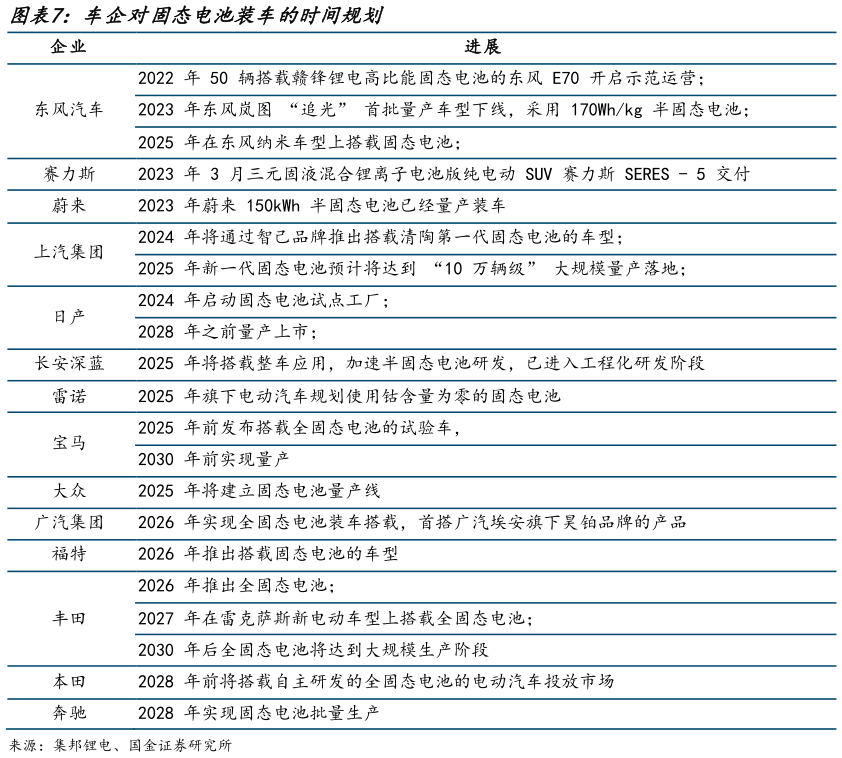
面对固态电池的产业趋势,多家车企对固态电池的装车时间进行了规划布局。在商业应用方面,东风、蔚来、赛力斯等车企已成功实现半固态电池的装车,甚至已经开始交付。与此同时,一些海外企业选择直接跳过半固态电池领域,直接投身全固态电池的研发和应用。大众、宝马、丰田、奔驰、日产等知名汽车品牌也规划在 2025 年至2030 年期间推出搭载全固态电池的动力汽车。