> 数据图表

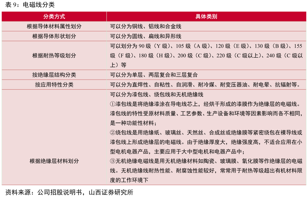
想关注一下电磁线分类

2025-8-2
想关注一下电磁线分类
磁力线产生感应电流,实现电能和磁场能的相互转换。电磁线是电力设备、家用电器、工业电机和交通设备等产品的重要构件,被誉为电机、电器工业产品的“心脏”。