> 数据图表

一起讨论下大模型汇总卖方策略团队市场和行业的共识和分歧

2025-8-2
一起讨论下大模型汇总卖方策略团队市场和行业的共识和分歧
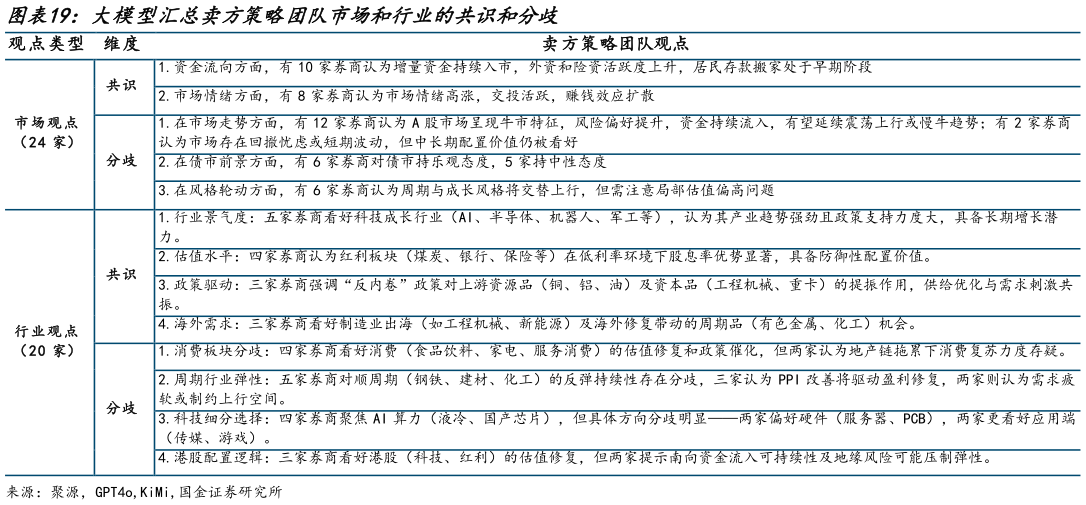
为市场情绪高涨,交投活跃,赚钱效应扩散。行业方面,对于科技成长、红利、上游资源品板块有一致性的看好。在汇总方法上,我们通过构建多套提示词的方式,让大模型帮助我们实现从含观点 研报筛选,市场观点和行业观点原文信息提取,到观点汇总全流程都有大语言模型来完 成。具体的工作流程图如下。